Texas Instruments Contrôleurs de diode automobile idéale LM7481-Q1
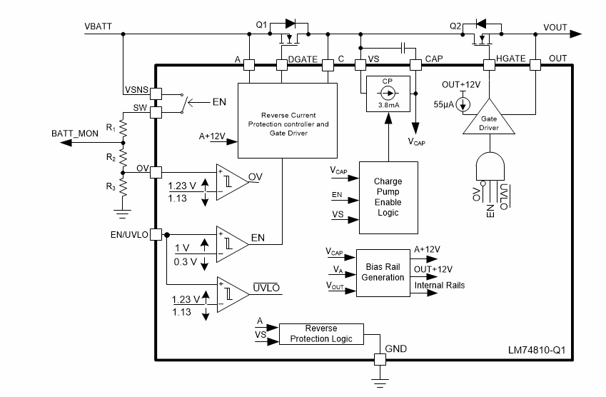
Les contrôleurs de diode automobile idéale LM7481-Q1 de Texas Instruments offre un redressement actif et une fonction de protection de coupure de surtension réglable pour la protection contre la perte de charge. Le LM7481-Q1 pilote et contrôle des MOSFET à canal N dos à dos externes pour émuler un redresseur à diode idéale avec contrôle marche/arrêt du chemin d'alimentation et protection contre les surtensions. Le dispositif offre une large alimentation d'entrée de 3 V à 65 V, permettant la protection et le contrôle d'UCE automobiles alimentés par batteries de 12 V et 24 V. Le LM7481-Q1 peut supporter et protéger les charges contre les tensions d'alimentation négatives jusqu'à –65 V.Les contrôleurs de diode automobile idéale LM7481-Q1 de TI offrent un contrôleur de diode idéale intégré (DGATE) qui pilote le premier MOSFET remplaçant une diode Schottky pour la protection d'entrée inverse et le maintien de la tension de sortie. Une pompe de charge substantielle de 3,8 mA avec un étage pilote de courant de source de grille de 60 mA en crête et des temps de retard à l'ouverture et à la fermeture courts garantissent une réponse transitoire rapide. Il en résulte une performance de commutation robuste et efficace du MOSFET pendant les essais automobiles tels que ISO16750 ou LV124, où un UCE est soumis à de brèves interruptions d'entrée, et où CA superpose des signaux d'entrée jusqu'à une fréquence de 200 KHz. Les contrôleurs LM7481-Q1 permettent une déconnexion de la charge (contrôle marche/arrêt) et une protection contre les surtensions en utilisant le contrôle HGATE, avec un second MOSFET sur le chemin de l'alimentation.
Caractéristiques
- Certifiés AEC-Q100 pour les applications automobiles
- Température de dispositif de classe 1 : -40 °C à +125 °C pour la plage de température de fonctionnement ambiante
- Niveau 2 de la classification ESD d'appareil HBM
- Niveau C4B de classification d'appareil CDM ESD
- Plage d'entrée de 3 V à 65 V
- Protection d'entrée inverse pouvant descendre à –65 V
- Pilote des MOSFET à canal N dos à dos externes
- Fonctionnement de diode idéale avec régulation de la chute de tension directe de 9,1 mV de A à C
- Seuil de détection inverse faible (–4 mV) avec réponse rapide (0,5 µs)
- Rectification active jusqu'à 200 kHz
- Courant d'allumage de grille de crête (DGATE) 60 mA
- Courant d'arrêt DGATE de crête 2,6 A
- Pompe de charge intégrée de 3,8 mA
- Protection réglable contre les surtensions
- Faible courant d'arrêt de 2,87 µA (EN/UVLO=faible)
- Courant d'arrêt DGATE de crête 2,6 A
- Répond aux exigences transitoires de l'ISO7637 automobile avec une diode TVS appropriée
- Disponible en boîtier WSON à 12 broches à encombrement réduit
Applications
- Protection de batterie automobile
- Contrôleur de domaine ADAS
- Unité principale
- Audio de première qualité
- Joint torique pour alimentation redondante
Schéma fonctionnel
