Texas Instruments Contrôleur de Diode idéal LM7480x-Q1
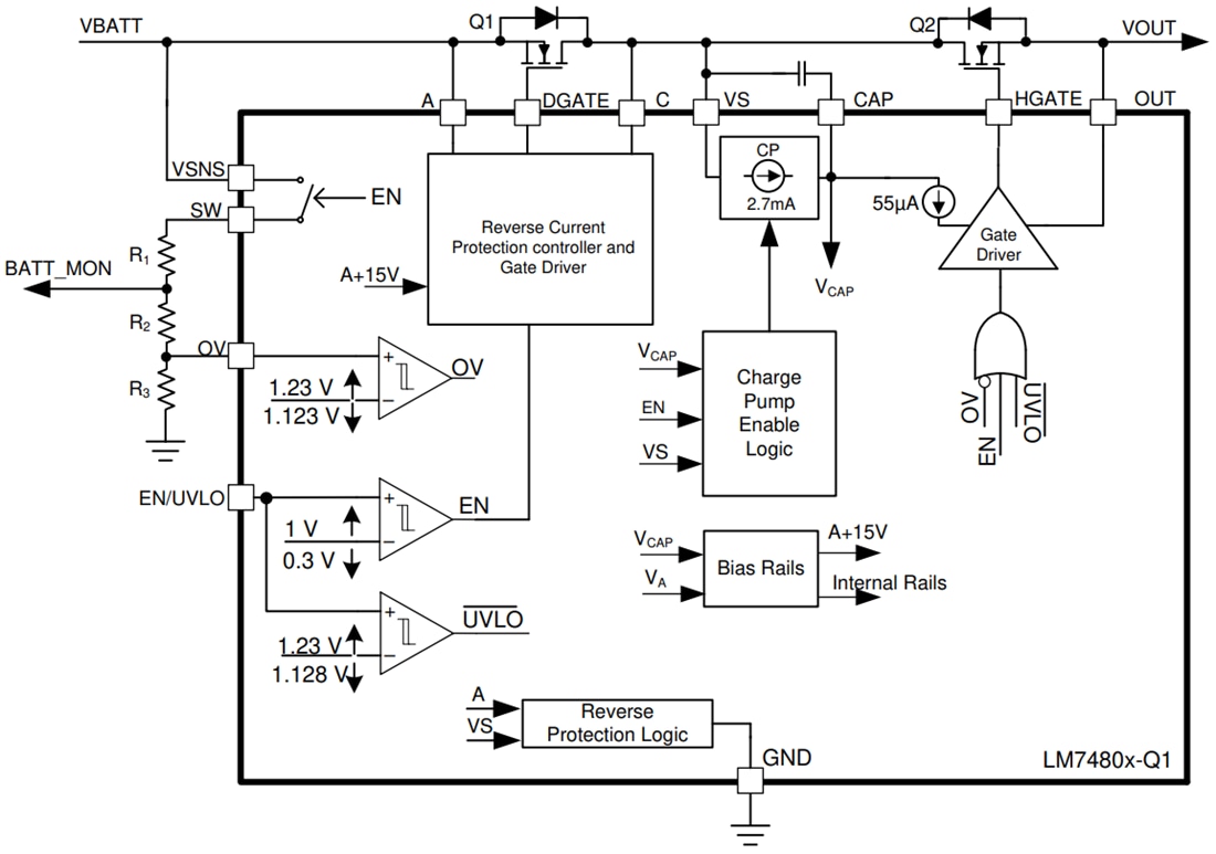
Le contrôleur de diode idéale LM7480x-Q1 de Texas Instruments pilote et contrôle des MOSFET à canal N dos-à-dos externes pour émuler un redresseur de diode idéale avec un contrôle marche/arrêt du chemin d’alimentation et une protection contre les surtensions. La large alimentation d’entrée de 3 V à 65 V permet la protection et le contrôle des ECU alimentées par batterie automobile de 12 V et 24 V. Le composant peut tolérer et protéger les charges contre les tensions d'alimentation négatives allant jusqu'à –65 V. Un contrôleur de diode idéale (DGATE) intégré pilote le premier MOSFET pour remplacer une diode SCHOTTKY pour une protection d’entrée inverse et un maintien de la tension de sortie. Avec un deuxième MOSFET dans le circuit d’alimentation, l’appareil permet une déconnexion de charge (commande ON/OFF) et une protection contre les surtensions à l’aide de la commande HGATE. Le dispositif dispose d'une protection réglable contre les surtensions. Le contrôleur LM7480x-Q1 de Texas Instruments peut piloter les MOSFET externes dans des configurations de Drain et de Source communs. Avec la configuration de drain commun des MOSFET de puissance, le point médian peut être utilisé pour les conceptions OR-ing en utilisant une autre diode idéale. Le LM7480x-Q1 a une tension nominale maximale de 65 V. Les charges peuvent être protégées contre les transitoires de surtension étendus tels que les décharges de charge non supprimées 200 V dans les systèmes de batterie 24 V en configurant l'appareil avec des MOSFET externes dans une topologie de source commune.Caractéristiques
- Certifiés AEC-Q100 avec les résultats suivants
- Température de dispositif de classe 1 (plage de température de fonctionnement ambiante de -40° C à +125° C)
- Niveau 2 de la classification ESD d'appareil HBM
- Niveau C4B de classification d'appareil CDM ESD
- Plage d'entrée de 3 V à 65 V
- Protection d'entrée inverse pouvant descendre à –65 V
- Pilote des MOSFET à canal N dos-à-dos externes dans les configurations de drain commun et de source commune
- Fonctionnement à diode idéale avec régulation de chute de tension directe de 10,5 mV A à C
- Réponse rapide de 0,5 µs au blocage de courant inverse
- Courant d'allumage de la grille de crête de 20 mA (DGATE)
- Courant de torsion DGATE crête 2,6 A
- Protection réglable contre les surtensions
- Faible courant d'arrêt de 3 µA (EN=faible)
- Satisfait les exigences transitoires automobiles ISO7637 avec une diode TVS adaptée
- Disponible en boîtier WSON à 12 broches à encombrement réduit
Applications
- Protection de batterie automobile
- Contrôleur de domaine ADAS
- Caméra ECU
- Unité principale
- Concentrateurs USB
- Joint torique pour alimentation redondante
Schéma fonctionnel
Publié le: 2020-12-07
| Mis à jour le: 2024-10-10
