Texas Instruments Contrôleur de diode idéal LM74722-Q1
Le contrôleur de diode idéal LM74722-Q1 de Texas Instruments pilote et contrôle des MOSFET à canal N externes dos à dos pour émuler un redresseur à diode idéal avec contrôle ON et OFF du chemin d'alimentation et protection contre les surtensions. La large alimentation d'entrée de 3 V à 65 V permet la protection et le contrôle des ECU alimentées par batterie automobile de 12 V et 24 V. L'appareil peut protéger et résister aux charges des tensions d'alimentation négatives jusqu'à –65 V. Un contrôleur de diode idéal intégré (GATE) pilote le premier MOSFET à remplacer une diode SCHOTTKY pour la protection d'entrée inverse et le maintien de la tension de sortie. Un régulateur élévateur puissant avec des comparateurs d'activation et de désactivation rapides garantit des performances de commutation MOSFET robustes et efficaces lors des tests automobiles, tels que ISO16750 ou LV124, où un calculateur est soumis à de courtes interruptions d'entrée et à des signaux d'entrée superposés CA jusqu'à la fréquence 200 kHz. Un faible courant de repos de 35 µA (maximum) sur le LM74722-Q1 Texas Instruments en fonctionnement permet des conceptions de système toujours allumées. Avec un deuxième MOSFET dans le chemin d'alimentation, le dispositif permet le contrôle de déconnexion de charge à l'aide d'une broche EN. Le courant de repos est réduit à 3,3µA (maximum) avec EN faible. À l'aide d'une broche OV, l'appareil dispose d'une coupure de surtension réglable ou d'une protection contre les surtensions.Caractéristiques
- Certifiés AEC-Q100 avec les résultats suivants
- Niveau de température de l'appareil 1 (plage de température ambiante de fonctionnement de -40 °C à +125 °C)
- Niveau de classification de l'appareil HBM ESD 2
- Niveau C4B de classification d'appareil CDM ESD
- Plage d'entrée de 3 V à 65 V
- Protection d'entrée inverse pouvant descendre à –65 V
- Faible courant de repos de 35 µA (max) en fonctionnement
- Faible courant d'arrêt 3,3 µA (max.) (EN = bas)
- Fonctionnement idéal de la diode avec régulation de chute de tension directe de 13 mV A à C
- Pilote des MOSFET externes à canal N dos à dos
- Régulateur élévateur 30 mA intégré
- Rectification active jusqu'à 200 kHz
- Réponse rapide de 0,5 µs au blocage de courant inverse
- Délai d'activation de GATE en avance rapide de 0,72 µs
- Protection contre les surtensions réglable
- Répond aux exigences transitoires automobile ISO7637 avec une diode TVS appropriée
- Disponible en boîtier WSON à 12 broches à encombrement réduit
Applications
- Protection de batterie automobile
- Contrôleur de domaine ADAS
- Amplificateur audio haut de gamme
- Unité principale
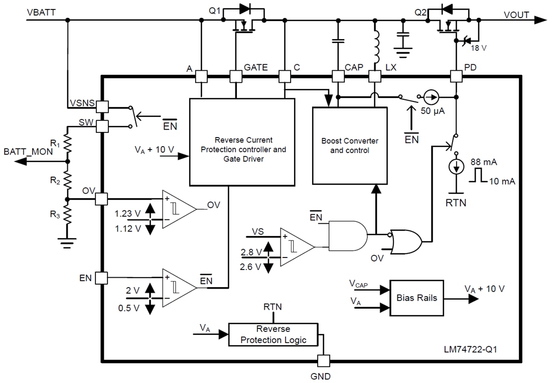
Schéma fonctionnel
Publié le: 2024-01-02
| Mis à jour le: 2024-01-15
