Texas Instruments LM74700-EP/LM74700-Q1 Ideal Diode Controllers

Texas Instruments LM74700-EP/LM74700-Q1 Ideal Diode Controllers operate in conjunction with an external N-channel MOSFET for low-loss reverse polarity protection with a 20mV forward voltage drop. The LM74700-EP/LM74700-Q1 has a wide supply input range of 3.2V to 65V, allowing control of many popular DC bus voltages, including automotive battery systems. The 3.2V input voltage support is excellent for severe cold crank requirements in automotive systems. The device can withstand and protect the loads from negative supply voltages down to –65V.

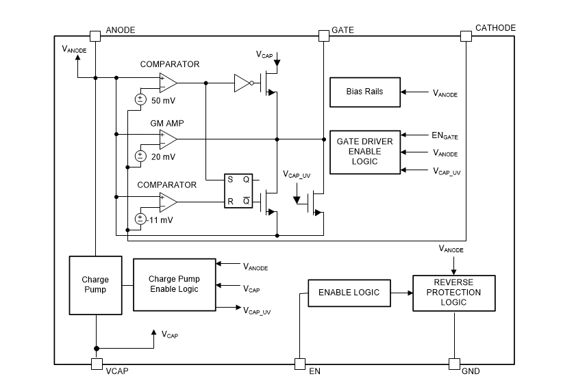
The forward voltage drop is regulated at 20mV by control of the GATE of the MOSFET. Zero DC reverse current flow is ensured through a regulatory scheme that enables a graceful turn-off of the MOSFET during a reverse current event. The device offers a fast response (<0.75µs) to Reverse Current Blocking making the device suitable for systems with output voltage holdup requirements during ISO7637 pulse testing and power fail and input micro-short conditions. The LM74700/LM74700-Q1 controller provides a charge pump gate drive for an external N-channel MOSFET. System designs for automotive ISO7637 protection are simplified using the high voltage rating of the LM74700-Q1. The Texas Instruments LM74700-Q1 devices are AEC-Q100 qualified for automotive applications.

Features

  • AEC-Q100 qualified with the following results
    • Device temperature grade 1 (–40°C to +125°C ambient operating temperature range)
    • Device HBM ESD classification level 2
    • Device CDM ESD classification level C4B
  • 3.2V to 65V input range (3.9V start up)
  • –65V reverse voltage rating
  • Charge pump for external N-Channel MOSFET
  • 20mV ANODE to CATHODE forward voltage drop regulation
  • 1µA shutdown current (EN=Low)
  • Enable pin feature
  • 80µA operating quiescent current (EN=High)
  • 2.3A peak gate turn-off current
  • < 0.75µs fast response to reverse current blocking 
  • Meets automotive ISO7637 transient requirements with a suitable TVS diode
  • 6-pin SOT-23 package 2.90mm × 1.60mm

Applications

  • Automotive ADAS systems - camera
  • Automotive infotainment systems - digital cluster, head unit
  • Industrial factory automation - PLC
  • Enterprise power supplies
  • Active ORing for redundant power

Block Diagram

Block Diagram - Texas Instruments LM74700-EP/LM74700-Q1 Ideal Diode Controllers
Publié le: 2019-03-13 | Mis à jour le: 2025-05-22