Texas Instruments Contrôleur de pont de diode idéale LM74681 100 V
Le contrôleur de pont de diode idéale de Texas Instruments LM74681 de 100 V pilote un pont MOSFET qui permet des solutions efficaces de pont redresseur à faible perte dans les applications d’alimentation via Ethernet (PoE). Ce dispositif fonctionne dans une plage de tension d’entrée de 30 V à 90 V. Le contrôleur LM74681 dispose de 4 contrôles de commande de grille intégrée, d’une force de rappel de grille de 165 µA et d’une force de rappel de grille 100 mA. Ce contrôleur comprend un courant de repos ultra-faible de 0,27 µA pour garantir qu’aucune donnée ne soit corrompue pendant la phase de détection et de classification PD PoE. Le contrôleur LM74681 se compose d’une broche d’activation pour une fonction d’activation/désactivation du dispositif contrôlée par l’utilisateur et fonctionne dans une plage de température de jonction de -40 °C à 125 °C. Ce contrôleur est livré dans un boîtier WSON-12 de 3 mm x 3 mm et répond aux règles d’espacement IPC-9592. Les applications typiques incluent les entrées d’alimentation indifférentes à la polarité, les caméras IP de surveillance vidéo et les dispositifs alimentés par PoE (48 V).Caractéristiques
- plage de tension d’exploitation d’entrée de 30 V à 90 V
- tension maximum absolue de 100 V
- 4 contrôles de commande de grille intégrée
- Force pull-up de la grille de 165°μA
- Force pull-down de la grille de 100 mA
- Courant de repos ultra-faible de 0,27 μA pendant la phase de détection et de classification (VIN1-IN2 <>
- Contrôle de régulation de grille linéaire VTG_REG = 11 mV pour les applications d’approvisionnement de joints toriques
- Activent la broche pour la fonction marche/arrêt du dispositif contrôlée par l’utilisateur
- Plage de température de fonctionnement de jonction de -40 °C à 125 °C
- Petite empreinte WSON-12 de 3 mm x 3 mm
- Respecte les règles d’espacement IPC-9592
Applications
- Dispositifs alimentés par PoE (48 V)
- Caméras IP pour la vidéosurveillance
- Entrées d’alimentation indifférentes à la polarité
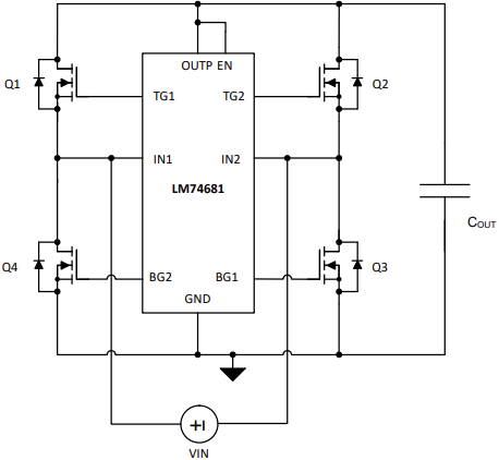
Schéma d’application standard
Schéma fonctionnel
Schéma du circuit d’application standard
Publié le: 2025-01-15
| Mis à jour le: 2025-03-17
