Texas Instruments Contrôleur de pont de diode idéale LM74680
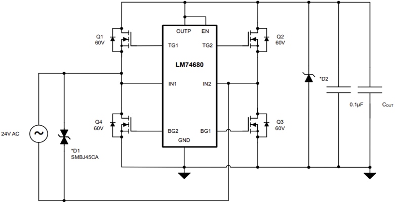
Le contrôleur de pont de diodes idéale LM74680 de Texas Instruments redresse la tension en pilotant quatre MOSFET à canal N dans une configuration en pont complet. Ce contrôleur permet une chute de tension plus faible et une dissipation d'énergie réduite pour simplifier la conception de l'alimentation électrique, éliminer les dissipateurs thermiques et réduire la zone du PCB. Le contrôleur de pont LM74680 fonctionne sur une plage de tension d'entrée de 5 V à 80 V. Cet dispositif dispose de 4 contrôles de commande de grille intégrés, d'une force de rappel de grille de 165 μA et d'une force de rappel de grille de 100 mA. Ce contrôleur comprend une broche d'activation permettant d'activer ou de désactiver le pilote de grille par un signal externe. Les applications typiques incluent les caméras IP, les thermostats, les sonnettes vidéo, les systèmes de distribution d'énergie et les entrées d'alimentation indifférentes à la polarité.Le contrôleur de pont LM74680 fonctionne sur une plage de température de -40 °C à +125 °C et prend en charge la rectification de tension de CC à 1 kHz. Ce contrôleur de pont de diode est livré dans un boîtier VQFN-12 de petite taille de 3 mm x 3 mm et répond aux règles d'espacement IPC-9592.
Caractéristiques
- Plage de tension d'exploitation d'entrée de 5 V à 80 V
- Tension maximum absolue de 100 V
- Contrôle de 4 commandes de grille intégrées
- Force de mise à niveau de la grille de 165 μA
- Force de rappel de la grille de 100 mA
- Contrôle de la régulation linéaire de la grille VTG_REG = 11 mV pour les applications de joint torique d'alimentation
- Broche d'activation pour la fonction marche/arrêt du dispositif contrôlée par l'utilisateur
- Plage de température de fonctionnement de jonction de -40 °C à +125 °C
- Petite empreinte :
- VQFN-12 3 mm x 3 mm
- Respect des règles d'espacement IPC-9592
Applications
- Interphone vidéo
- Caméras sur IP
- Thermostat
- Systèmes de distribution d'énergie (24 VCA)
- Entrées d'alimentation indépendantes de la polarité
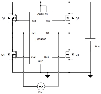
Schéma fonctionnel
Schéma d'application standard
Schéma d'application standard
Publié le: 2025-01-15
| Mis à jour le: 2025-03-17
