Texas Instruments Contrôleur RPP LM74502x/LM74502x-Q1
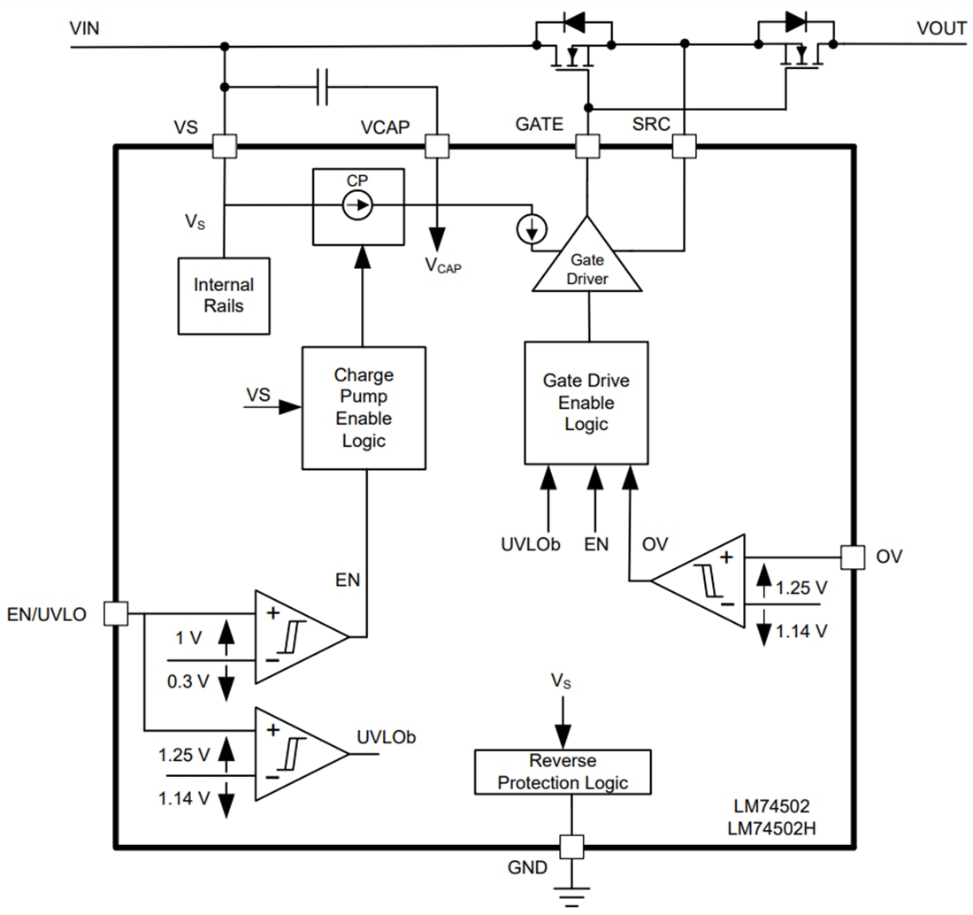
Le contrôleur de protection contre les inversions de polarité (RPP) LM74502x/LM74502x-Q1 de Texas Instruments fonctionne en conjonction avec des MOSFET externes à canal N connectés dos-à-dos. Cette caractéristique est réalisée pour réaliser une solution de protection contre les inversions de polarité à faible perte et de déconnexion de charge. Le composant peut également être configuré pour piloter un MOSFET côté haut en tant que commutateur de charge avec une protection contre les surtensions. La large plage d'alimentation d'entrée de 3,2 V à 65 V permet de contrôler de nombreuses tensions de bus CC populaires telles que les systèmes d'entrée de 12 V, 24 V et 48 V. Le dispositif peut supporter et protéger les charges de tensions d'alimentation négatives jusqu'à -65 V. Le LM74502x/LM74502x-Q1 ne dispose pas de blocage de courant inverse et ne convient que pour la protection contre les inversions de polarité en entrée.Le contrôleur LM74502/LM74502-Q1 fournit un pilotage de la grille d'une pompe de charge pour un MOSFET externe à canal N. Avec la broche d'activation faible, le contrôleur est éteint et consomme environ 1 µA de courant, offrant ainsi un faible courant du système lorsqu'il est mis en mode veille. Les LM74502x/LM74502x-Q1 offrent une protection programmable contre les surtensions et les sous-tensions, ce qui coupe la charge de la source d'entrée en cas de ces événements de défaillance. Ces composants sont disponibles en boîtier DDF à 8 broches de 2,9 mm × 1,6 mm et sont spécifiés pour une plage de température de –40 °C à +125 °C. Les composants Texas Instruments LM74502-Q1/LM74502H-Q1 sont qualifiés AEC-Q100 pour les applications automobiles.
Caractéristiques
- Plage d'entrée de 3,2 V à 65 V (démarrage de 3,9 V)
- Tension nominale inverse d'entrée –65 V
- Pompe de charge intégrée pour piloter
- MOSFETs externes à canal N dos-à-dos
- MOSFET de commutation côté haut externe
- Protection externe contre la polarité inverse MOSFET
- Variantes de commande de grille
- Capacité de source de pilote de grille de crête LM74502/LM74502-Q1 : 60 µA
- Capacité de source de pilote de grille de crête LM74502H/LM74502H-Q1 : 11 mA
- Capacité de courant de dissipation de grille de crête 2,3
- Fonction d'activation de broche
- Courant de repos de fonctionnement typique de 45 µA (EN/UVLO = haut)
- Courant d'arrêt de 1 µA (EN/UVLO = bas)
- Protection réglable contre la surtension et la sous-tension
- Plage de température de fonctionnement ambiante de -40 °C à +125 °C
- Disponible en boîtier SOT-23 à 8 broches de 2,90 mm × 1,60 mm
Applications
- Automatisation et contrôle d'usine – modules de sortie numérique PLC (LM74502 et LM74502H)
- Entraînements de moteurs industriels (LM74502 et LM74502H)
- Transport industriel (LM74502 et LM74502H)
- Protection contre les inversions de polarité d'alimentation (LM74502 et LM74502H)
- Électronique de carrosserie et éclairage (LM74502-Q1 et LM74502H-Q1)
- Systèmes d'info-divertissement pour automobiles - groupe numérique, unité de tête (LM74502-Q1 et LM74502H-Q1)
- Concentrateurs USB automobiles (LM74502-Q1 et LM74502H-Q1)
Fiches techniques
Diagramme fonctionnel
