Texas Instruments Contrôleur de protection contre les inversions de polarité LM74501-Q1
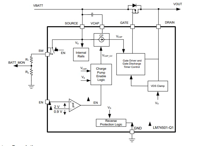
Le contrôleur de protection contre les inversions de polarité automobile LM74501-Q1 de Texas Instruments fonctionne en conjonction avec un MOSFET à canal N externe créant une solution de protection contre les inversions de polarité à faible perte. Le LM74501-Q1 dispose d'une large plage d'entrée d'alimentation de 3,2 V à 65 V, idéal pour les exigences de manivelle froide sévère dans les systèmes automobiles.Le contrôleur de protection contre les inversions de polarité LM74501-Q1 de TI résiste et protège les charges contre les tensions d'alimentation négatives jusqu'à –18 V. De plus, le dispositif ne dispose pas de fonctionnalité de blocage du courant inverse, ce qui permet une protection contre les inversions de polarité d'entrée des charges pouvant potentiellement restituer de l'énergie à l'alimentation d'entrée, comme les charges des moteurs des modules de contrôle de carrosserie automobile.
Le contrôleur LM74501-Q1 prend en charge un pilote de grille de pompe de charge pour un MOSFET à canal N externe. Le contrôleur dispose d'une option intégrée unique qui permet aux systèmes de répondre aux exigences transitoires automobile ISO7637 pulse one sans diode TVS supplémentaire (sans TVS). Le LM74501-Q1 offre un commutateur intégré pour permettre la surveillance de la tension de la batterie avec un diviseur de résistance externe. Avec la broche d'activation faible, le contrôleur est éteint et consomme environ 1 µA de courant, produisant un faible courant du système lorsqu'il est mis en mode veille.
Caractéristiques
- Certifié AEC-Q100 avec les résultats suivants
- Température de dispositif de classe 1 : -40 °C à +125 °C pour la plage de température de fonctionnement ambiante
- Niveau 2 de la classification ESD d'appareil HBM
- Niveau C4B de classification d'appareil CDM ESD
- Plage d'entrée de 3,2 V à 65 V (démarrage de 3,9 V)
- Tension nominale inverse de –18 V
- Pompe de charge pour MOSFET à canal N externe
- Minuteur de décharge de grille : satisfait les transitoires automobiles ISO7637-2 pulse 1 sans diode TVS supplémentaire (sans TVS)
- Courant d'arrêt de 1 µA (EN = bas)
- Courant de repos de fonctionnement standard de 80 µA (EN = haut)
- Pince 20 V VDS (EN = bas)
- Commutateur (SW) de surveillance de tension de batterie intégré
- Boîtier SOT-23 à 8 broches de 2,90 mm × 1,60 mm
Applications
- Électronique de la carrosserie et éclairage
- Module de commande de corps (BCM)
- Module d'essuie-glace
- Infodivertissement automobile et groupe
- Unité de traitement de cockpit numérique
- Contrôleur de domaine ADAS
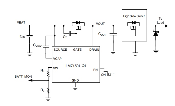
Schéma d'application standard
Fonctionnement ISO7637-2 Pulse 1 sans TVS
Schéma fonctionnel
