Texas Instruments Convertisseurs abaisseurs CC-CC LM708x0/LM708x0-Q1
Les convertisseurs CC-CC abaisseurs LM708x0/LM708x0-Q1 de Texas Instruments sont une famille de convertisseurs Buck synchrones à faible courant de repos conçus pour fonctionner dans la plage de tension d'entrée de 4,5 V à 80 V. Ces convertisseurs sont configurés pour délivrer un courant de sortie allant jusqu'à 8 A à des tensions de sortie fixes de 3,3 V, 5 V et 12 V ou à une sortie réglable entre 0,8 V et 55 V. Deux convertisseurs LM708x0-Q1 peuvent être configurés en mode entrelacé (sorties en parallèle) à partage précis du courant pour des applications nécessitant un courant de sortie pouvant atteindre 16 A. Ces convertisseurs utilisent une architecture de commande de mode courant de crête pour une compensation facile de boucles et pour une réponse rapide aux régimes transitoires. Les convertisseurs LM708x0-Q1 sont qualifiés AEC-Q100 pour les applications automobiles.Les convertisseurs LM708x0-Q1 ont une fonction DRSS (étalement bispectral aléatoire) combinant des modules triangulaires à basses fréquences et aléatoires cycle par cycle à hautes fréquences, pour de meilleures performances anti-EMI sur de larges bandes fréquentielles. Ces convertisseurs sont disponibles dans un boîtier QFN-29 de 6 mm x 6 mm. Les convertisseurs sont utilisés dans les systèmes électroniques automobiles, l'infodivertissement, le cluster et les systèmes d'aide à la conduite automobile (système d'aide à la conduite (ADAS)).
Caractéristiques
- HomologuéS AEC-Q100 pour les applications automobiles :
- Classe de température de l'appareil 1 : plage de température de fonctionnement ambiante de -40 °C à 125 °C
- Contrôleur abaisseur (buck) polyvalent et MOSFET robustes de puissance :
- Courant de mode d'arrêt 2,3 µA
- Large plage de tension d'entrée de 4,5 V à 80 V
- Fonctionnement biphasé permettant des courants de sortie inférieurs ou égaux à 16 A
- Tensions fixes de sortie de 3,3 ; 5 ; ou 12 V à 1 % de précision ou réglables de 0,8 à 55 V
- Disponibles en boîtier optimisé thermiquement 6 x 6 mm, conforme à la directive RoHS et QFN-29 à placage sans plomb
- Exigences optimisées en matière de faibles EMI :
- L'étalement bispectral aléatoire ±8 %, sélectionnable par broche réduit les pics d'émission.
- Fonctionnement AUTO ou FPWM configurable par broche
- Gamme fréquentielle de commutation de 200 kHz à 2,2 MHz
- Facilite la conformité à la norme CISPR 25 classe 5
- Fonctions inhérentes de protection pour une conception robuste :
- Activation, Power Good et arrêt thermique
- Protection interne contre les surintensités en mode hoquet
- Compensation de boucle interne ou externe
Applications
- Systèmes électroniques automobiles
- Infodivertissement et groupe
- Système d'aide à la conduite (ADAS)
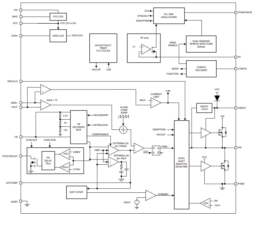
Schéma fonctionnel
Schéma de circuit d'application standard
Ressources supplémentaires
Publié le: 2024-07-22
| Mis à jour le: 2025-05-15
