Texas Instruments Convertisseurs abaisseurs de tension LM63635D-Q1
Les convertisseurs abaisseurs de tension LM63635D-Q1 de Texas Instruments sont des convertisseurs CC-CC abaisseurs synchrones faciles à utiliser, conçus pour les applications automobiles robustes. Le LM63635D-Q1 peut piloter jusqu'à 3,25 A de courant de charge à partir d'une entrée pouvant atteindre 32 V. Le convertisseur dispose d'une haute efficacité à faible charge et d'une précision de sortie dans une solution de petite taille. Les caractéristiques telles qu'un indicateur de RÉINITIALISATION et une activation de précision fournissent des solutions flexibles et faciles à utiliser pour un large éventail d'applications. Le repli automatique de fréquence à faible charge améliore le rendement tout en maintenant un réglage de charge étroit. L'intégration élimine de nombreux composants externes et fournit un brochage conçu pour un agencement de circuit imprimé simple. Les caractéristiques de protection comprennent l’arrêt thermique, le verrouillage de la sous-tension d’entrée, la limite de courant cycle par cycle et la protection contre les court-circuits de type « hoquet ». Le LM63635D-Q1 est disponible en boîtier d'alimentation à 16 broches HTSSOP, avec PowerPAD™. Les dispositifs LM63635D-Q1 de Texas Instruments sont qualifiés AEC-Q100 pour les applications automobiles.Caractéristiques
- Homologué AEC-Q100 pour les applications automobiles
- Température de dispositif de classe 1 (-40 °C à +125 °C pour la plage de température de fonctionnement ambiante)
- Prend en charge les exigences du système automobile
- Plage de tension d'entrée de 3,5 V à 32 V
- Temps de marche minimal court de 50 ns
- Faible courant de repos de fonctionnement de 23 µA
- Plage de température de jonction de -40 °C à +150 °C
- Petite taille de solution
- Standard : 20 mm x 13 mm pour 3,25 A, 2 200 kHz
- Solution à forte intégration
- Faible nombre de composants
- Grande souplesse de conception
- VOUT sélectionnable par broche : 3,3 V, 5 V, réglable de 1 V à 20 V
- Courant de sortie 3,25 A
- Fréquence sélectionnable par broche de 400 kHz, 2,1 MHz, et réglable de 250 kHz à 2 200 kHz
- Modes FPWM, AUTO et synchronisation sélectionnables par broche
- Broche compatible avec LM63615-Q1, LM63625-Q1
- Boîtier TSSOP renforcé thermiquement
Applications
- Infodivertissement automobile et groupe
- Éclairage et électronique de la carrosserie automobile
- ADAS automobiles
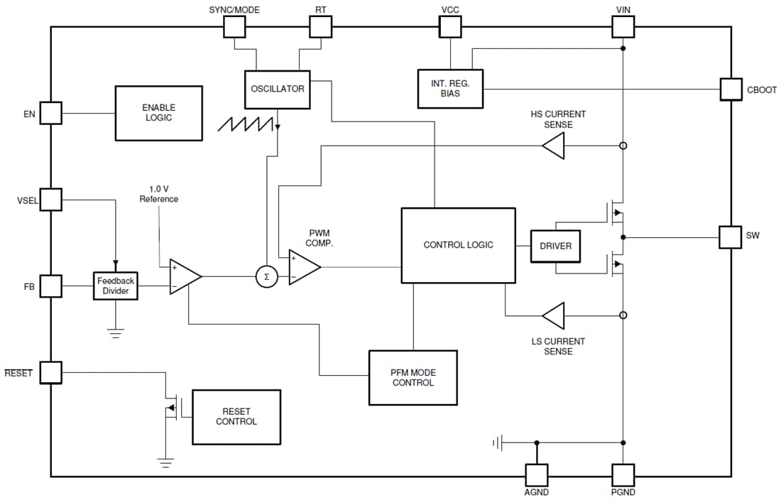
Diagramme fonctionnel
Publié le: 2020-03-17
| Mis à jour le: 2025-03-10
