Texas Instruments Convertisseurs abaisseurs de tension LM63635C-Q1
Les convertisseurs abaisseurs de tension LM63635C-Q1 de Texas Instruments sont des convertisseurs CC-CC abaisseurs synchrones, faciles à utiliser, conçus pour les applications automobiles difficiles. Le LM63635C-Q1 peut piloter jusqu’à 3,25 A de courant de charge à partir d’une entrée pouvant atteindre 36 V. Le convertisseur offre une haute précision de sortie et un rendement à faible charge et est de petite taille. Des fonctionnalités telles que l’activation de précision et l'indicateur de réinitialisation fournissent des solutions flexibles et faciles à utiliser pour diverses applications. Le repli de fréquence automatique à faible charge améliore le rendement tout en maintenant une régulation de charge étroite. Cet intégration apporte un brochage conçu pour un agencement PCB simple et élimine le besoin pour certains composants externes. Les caractéristiques de protection comprennent l’arrêt thermique, le verrouillage de sous-tension d’entrée, la protection contre les courts-circuits hoquet et la limite de courant cycle par cycle. Le LM63635C-Q1 de Texas Instruments est disponible en boîtier d’alimentation WSON à 12 broches.Caractéristiques
- Homologué AEC-Q100 pour les applications automobiles.
- Température de dispositif de classe 1 (température de fonctionnement ambiante de -40 °C à +125 °C)
- Compatible avec la sécurité fonctionnelle
- Documentation disponible pour aider à la conception de systèmes de sécurité fonctionnels
- Prend en charge les exigences du système automobile
- Plage de tension d’entrée de 3,5 V à 36 V
- Temps de marche minimal court de 50 ns
- Bonnes performances EMI
- Spectre étalé pseudo-aléatoire
- Compatible avec CISPR 25
- Faible courant de repos en fonctionnement de 23 µA
- Plage de température de jonction de -40 °C à +150 °C
- Haute flexibilité de conception avec un minimum de composants externes
- VOUT fixe à 3,3 V ou 5 V
- Fréquence de commutation fixe à 400 kHz ou 2,1 MHz
- Courant de sortie jusqu’à 3,25 A
- Petite taille de conception
- Aussi petit que 14 mm × 14 mm pour 3,25 A, 2,2 MHz avec un boîtier WSON
- Conception hautement intégrée avec un faible nombre de composants externes
Applications
- Infodivertissement automobile et groupe
- Éclairage et électronique de la carrosserie automobile
- ADAS automobiles
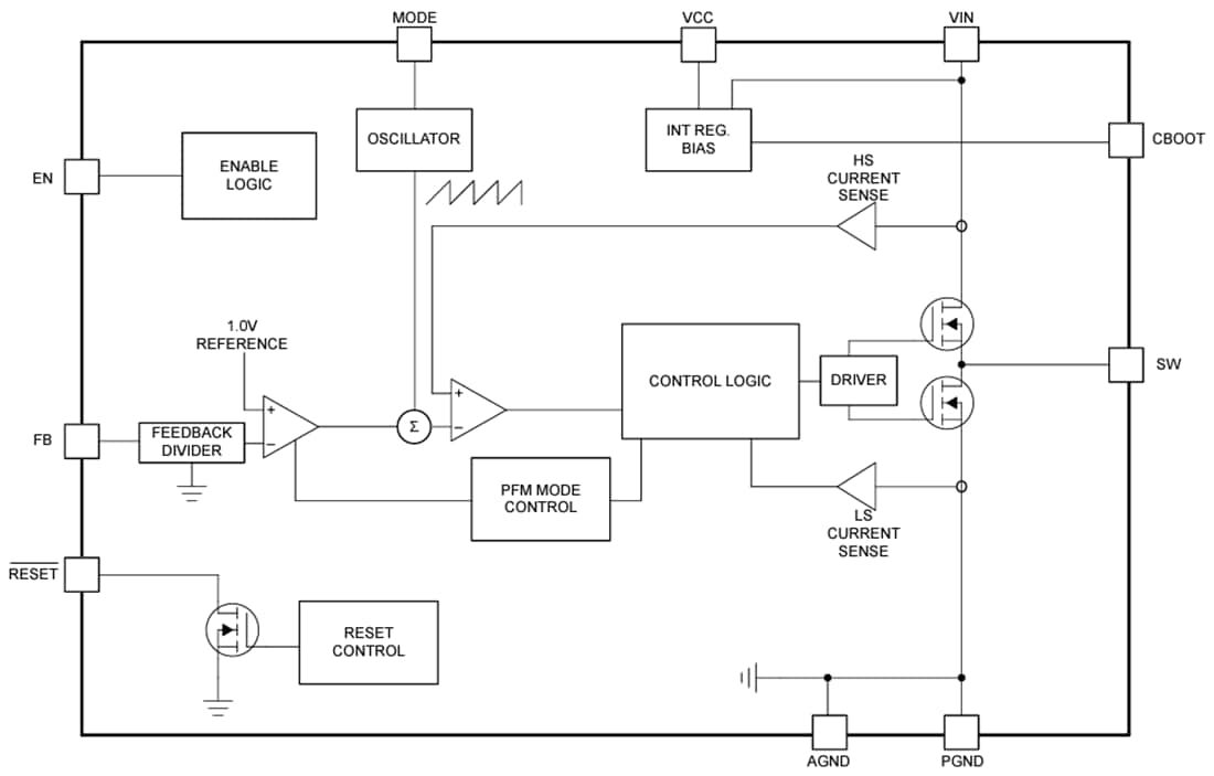
Schéma de principe fonctionnel
Publié le: 2024-03-25
| Mis à jour le: 2025-05-06
