Texas Instruments Convertisseurs abaisseurs de tension LM63610-Q1
Les convertisseurs abaisseurs de tension LM63610-Q1 de Texas Instruments sont des convertisseurs CC-CC abaisseurs synchrones faciles à utiliser, conçus pour les applications automobiles robustes. Le LM63610-Q1 peut piloter jusqu’à 1 A de courant de charge à partir d’une entrée pouvant atteindre 36 V. Le convertisseur offre un haut rendement à faible charge et une précision de sortie dans une solution de petite taille. Des fonctionnalités telles qu’un indicateur de réinitialisation et une activation de précision permettent de fournir des solutions flexibles et faciles à utiliser pour un large éventail d’applications. Le repli fréquentiel automatique à faible charge améliore le rendement tout en maintenant une régulation étroite de charge. L'intégration élimine de nombreux composants externes et fournit un brochage conçu pour un agencement de circuit imprimé simple. Les fonctionnalités de protection comprennent l’arrêt thermique, le verrouillage de sous-tension d’entrée, la limite de courant cycle par cycle et la protection contre les courts-circuits de hoquet. Le LM63610-Q1 de Texas Instruments est disponible en boîtier d’alimentation électrique à 16 broches HTSSOP avec PowerPAD™.Caractéristiques
- Homologation AEC-Q100 pour des applications automobiles
- Température de dispositif de classe 1 ( température de fonctionnement ambiante de -40°C à +125 C)
- Prend en charge les exigences du système automobile
- Plage de tension d'entrée de 3,5 V à 36 V
- Temps de marche minimal court de 50 ns
- Bonnes performances EMI
- Spectre étalé pseudo-aléatoire
- Compatible avec CISPR 25
- Faible courant de repos en fonctionnement de 23 µA
- Plage de température de jonction :de°-40C à +150 C
- Grande souplesse de conception
- VOUT sélectionnable par broche de 3,3 V, de 5 V ou réglable (de 1 à 20 V)
- Broche compatible avec LM63615/LM63625/LM63635 (1,5 A, ou 2,5 A et 3,25 A)
- Fréquence sélectionnable par broche : 400 kHz, 2,1 MHz, réglable de 250 kHz à 2 200 kHz
- Modes FPWM, AUTO, sync sélectionnables par broche
- Boîtier TSSOP thermiquement amélioré
- Petite taille de solution
- Solution à forte intégration
- Faible nombre de composants
Applications
- Infodivertissement automobile et groupe
- Éclairage et électronique de la carrosserie automobile
- ADAS automobiles
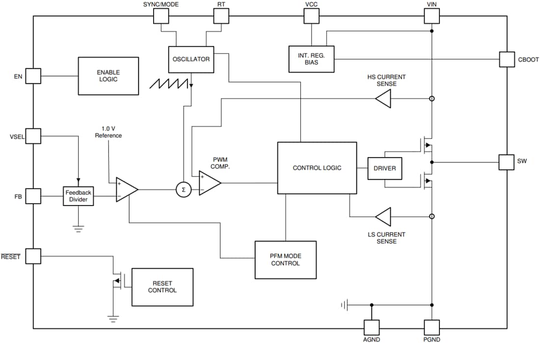
Schéma de principe fonctionnel
Publié le: 2020-08-14
| Mis à jour le: 2025-03-05
