Texas Instruments Contrôleur Flyback PSR LM5185/LM5185-Q1
Le contrôleur Flyback LM5185/LM5185-Q1 à régulation côté primaire (PSR) de Texas Instruments est un contrôleur CC/CC 100 VIN avec un faible IQ et de faibles EMI. Ce contrôleur est fourni avec une PSR avec une efficacité élevée sur une large plage de tensions d'entrée de 4,5 V à 100 V. Le contrôleur flyback LM5185-Q1 présente un haut niveau d'intégration, résultant en une conception simple, fiable et haute densité avec seul un transformateur traversant la barrière d'isolation. La commutation en mode de conduction mixte (BCM) permet une conception magnétique compacte et des performances de régulation de charge et de ligne supérieures à ±1,5 % . Le contrôleur LM5185/LM5185-Q1 comprend un pilote de grille MOSFET à courant élevé intégré qui étend la plage de puissance de moins de 1 W à plus de 50 W. Les applications typiques incluent les compresseurs CVC, les modules de chauffage intérieur, les rails d'alimentation génériques à polarisation isolée pour les systèmes industriels et de télécommunications, ainsi que les pilotes de grille génériques IGBT, MOSFET, GaN et SiC.Le contrôleur LM5185/LM5185-Q1 profite également d'un démarrage progressif fixe en interne ou programmable en externe, d'un VCC externe en option, d'un contrôle du mode courant de crête avec détection de courant shunt et d'une protection contre les surcharges en mode hoquet. Ce contrôleur est proposé dans un boîtier HTSSOP à 14 broches, de 5 mm × 4,4 mm et thermiquement amélioré avec un pas de broche de 0,65 mm . Les dispositifs LM5185-Q1 sont qualifiés AEC-Q100 pour les applications automobiles.
Caractéristiques
- Compatible avec la sécurité fonctionnelle
- Documentation disponible pour aider à la conception de systèmes de sécurité fonctionnels
- Large plage de tension d'entrée de 4,5 V à 100 V
- Plage de puissance étendue de moins de 1 W à plus de 50 W
- Conception Flyback PSR solide pour des applications fiables et robustes
- Conception solide avec seulement un transformateur traversant la barrière d'isolation
- Précision totale de la régulation de sortie de ±1,5 %
- Compensation de température VOUT en option
- Entrée UVLO et protection contre coupure thermique
- Protection contre les défauts de surintensité en mode hoquet
- Espacement des broches HV-LV de 0,9 mm dans un boîtier HTSSOP à 14 broches
- Plage de température de jonction de -40 °C à 150 °C
- L'intégration réduit la taille et le coût de la conception
- Aucun enroulement auxiliaire d'optocoupleur ou de transformateur n'est requis pour la régulation VOUT
- Pilote de grille de MOSFET de puissance à courant dissipateur de crête de 2 A et courant élevé source de crête de 1 A
- Haute efficacité avec le meilleur IQ actif de sa catégorie
- Commutation quasi-résonante en mode de conduction limite (BCM) à forte charge
- Option VCC externe pour une efficacité améliorée
- Efficacité élevée en charge légère avec un faible IQ (25 µA typique avec VCCexterne)
- Implémentations de sorties simples et multiples
- Signatures EMI ultra-faibles conduites et rayonnées
- La commutation souple évite la récupération inverse de la diode
- Conçu pour répondre aux exigences CISPR 25 EMI
Applications
- Systèmes de transmission automobile HEV/EV
- Chargeur embarqué
- Onduleurs de traction : pilotes de grille IGBT et SiC
- Electronique de carrosserie automobile en bande sub-AM :
- Compresseur CVC
- Module de chauffage intérieur
- Systèmes de gestion de batterie (BMS)
- Rails d'alimentation à polarisation isolée générique pour les systèmes industriels et de télécommunications
- Pilotes de grille génériques IGBT, MOSFET, GaN et SiC
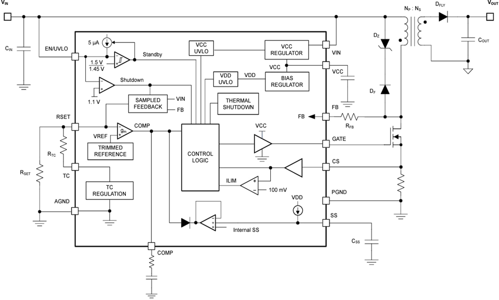
Schéma fonctionnel
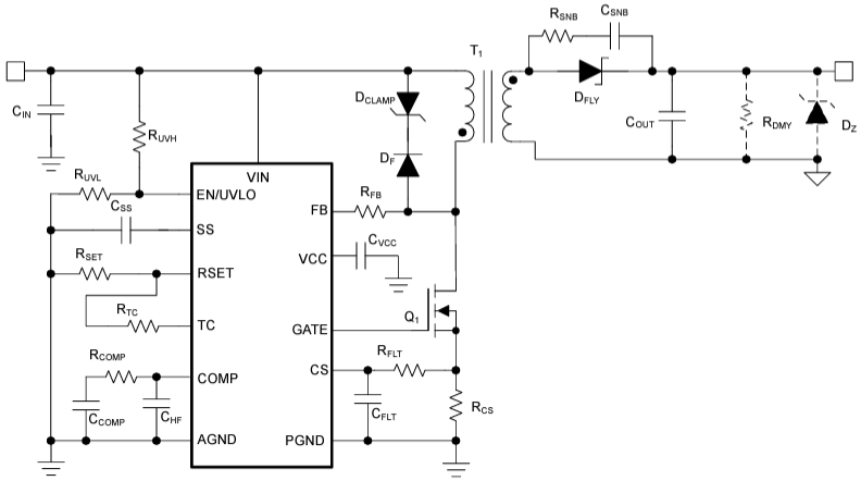
Schéma
Fiches techniques
Publié le: 2024-01-05
| Mis à jour le: 2024-02-14
