Texas Instruments Contrôleurs Buck-Boost LM51770x/LM51770x-Q1
Les contrôleurs Buck-Boost LM51770x/LM51770x-Q1 de Texas Instruments offrent une tension de sortie régulée si la tension d'entrée est supérieure, égale ou inférieure à la tension de sortie réglée. Ce contrôleur dispose d'une large plage d'entrée de 3,5 V à 78 V, d'une plage de tensions de sortie de 3,3 V à 78 V, d'un faible courant de mise hors tension de 3 μA et d'un faible courant de fonctionnement de 60 μA. Le contrôleur LM51770 prend en charge une haute efficacité de 95 % sur toute la plage du courant de sortie en mode économie d'énergie. La fréquence de commutation est fixe pendant les modes buck, boost et Buck-Boost. Le contrôleur LM51770 comprend une synchronisation d'horloge externe, un suivi dynamique de la tension de sortie pour les signaux d'entrée MLI ou analogiques et deux régulateurs LDO d'alimentation haute tension intégrés avec sélection automatique. Les applications typiques incluent les PC industriels, les alimentations électriques médicales, l’alimentation électrique par Ethernet, l’énergie solaire et les convertisseurs CC/CC non isolés.Les contrôleurs LM51770x/LM51770x-Q1 intègrent une fonction de surveillance de courant moyen intégrée et optionnelle qui surveille ou limite le courant d'entrée/sortie. La fonctionnalité de protection comprend une protection réglable contre les sous-tensions, les surintensités et les courts-circuits. Le contrôleur LM51770 est disponible dans un boîtier DCP038 de 9,7 mm x 4,4 mm.
Les contrôleurs TI LM51770x-Q1 sont qualifiés AEC-Q100 pour les applications automobiles.
Caractéristiques
- Large plage d'entrée de 3,5 V à 78 V (85 V maximum absolu), 2,8 V lorsque V(BIAS) >3,5 V minimum
- Tension de sortie de 3,3 V à 78 V
- Faible IQ de mise hors tension de 3 μA
- Faible IQ de fonctionnement de 60 μA
- Précision de 3 % de la limite du courant inverse pour des courants de charge précis
- Limiteur ou moniteur de courant de sortie et d'entrée moyen
- Suivi dynamique de la tension de sortie pour les signaux d'entrée MLI ou analogique
- Le mode d'économie d'énergie (PSM) est sélectionnable pour une efficacité élevée de la charge lumineuse
- Homologué AEC-Q100 pour les applications automobiles
- Température de test de niveau 1 : -40 °C à +150 °C
- Deux LDO d'alimentation haute tension intégrées avec sélection automatique
- Fréquence fixe dans tous les modes de fonctionnement (Boost, Buck-Boost et Buck) :
- Mode MLI forcé sélectionnable
- Commutation jusqu'à 1,8 MHz pour des solutions et une taille de composant réduits
- Synchronisation d'horloge externe
- L'exploitation en spectre étalé est sélectionnable
- Protection contre les sous-tension réglable
- Protection contre les surintensités et les courts-circuits (Hiccup)
Applications
- Alimentation CC/CC non isolée (CC/CC commercial, unité radio à distante et contrôle d'entraînement moteur)
- Systèmes d'alimentation de secours (batterie de secours et sécurité incendie)
- PC industriel (ordinateur mono-carte)
- Bloc d'alimentation (PSU) médical (concentrateur d'oxygène)
- Alimentation par Ethernet (routeur)
- Énergie solaire (contrôleur de charge solaire)
Fiches techniques
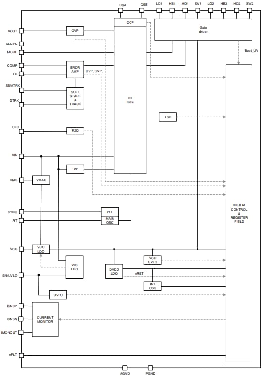
Schéma fonctionnel
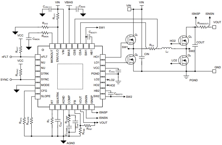
Schéma simplifié
Publié le: 2025-01-22
| Mis à jour le: 2026-01-09
