Texas Instruments Contrôleurs bidirectionnels doubles LM5171/LM5171-Q1
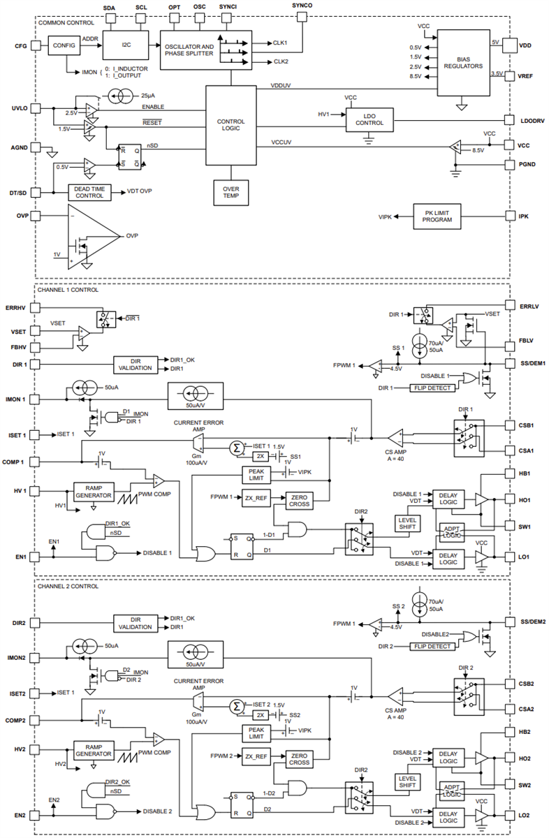
Les contrôleurs bidirectionnels doubles LM5171/LM5171-Q1 de Texas Instruments prennent en charge l’exploitation en parallèle multiphase avec un partage de courant équilibré dans chaque phase. Ce contrôleur prend également en charge des opérations bidirectionnelles indépendantes sur le canal, ce qui permet au dispositif de fonctionner aux modes Buck/Boost multiphase ou Buck/Boost indépendant. Les contrôleurs LM5171/LM5171-Q1 peuvent être programmés dynamiquement pour fonctionner en mode d'émulation de diode (DEM) ou en mode de modulation de largeur d'impulsion forcée (FPWM).Le contrôleur LM5171 comprend une tension intégrée de référence de 3,5 V à 1 %, des pilotes de grille en demi-pont à 5 A de crête, une minuterie programmable à démarrage progressif et une fonction de limitation de courant de crête programmable cycle par cycle. Ce contrôleur est doté de systèmes de test de batterie (BTS), de convertisseurs de puissance de secours super-cap ou de batterie et d’applications de puissance Buck et Boost empilables
Caractéristiques
- Homologué AEC-Q100 pour les applications automobiles
- Température de dispositif de classe 1 : plage de fonctionnement de température ambiante de -40 °C à +125 °C
- Classification DES HBM du dispositif de niveau 2
- Classification DES CDM du dispositif de niveau C4B
- Valeurs maximales du port haute tension (HT) de 85 V et du port basse tension (BT) de 80 V
- 1 % de précision standard de régulation bidirectionnelle de courant
- 1 % de précision standard de surveillance de courant de canaux
- Commande programmable ou adaptative de temps morts
- Fréquence d'oscillateur programmable jusqu' à 1 MHz, avec synchronisation optionnelle avec l'horloge externe
- Interface I2C de surveillance et de diagnostic
- Broches de commande de validation de canaux indépendants
- Commande de boucles intégrées de courant et de tension
- Tension de référence intégrée de 3,5 V ±1 %
- Commandes de grilles à demi-pont 5 A crête
à alimentation de polarisation 5 V 10 mA intégrée - Limite du courant de pointe programmable cycle par cycle
- Arrêt en cas de surchauffe
- Modes d'émulation de diodes et de fonctionnement en MLI forcée, par sélection dynamique
- Minuterie programmable de démarrage progressif
- Prise en charge d'opérations multiphasées et en canaux indépendants
- Prise en charge de verrou d'arrêt d'urgence
Applications
- Systèmes de test de batteries (BTS)
- Convertisseurs d'alimentations électriques à super-capas ou à batteries de secours
- Dispositifs abaisseurs (buck) ou élévateurs (boost) empilables de haute puissance
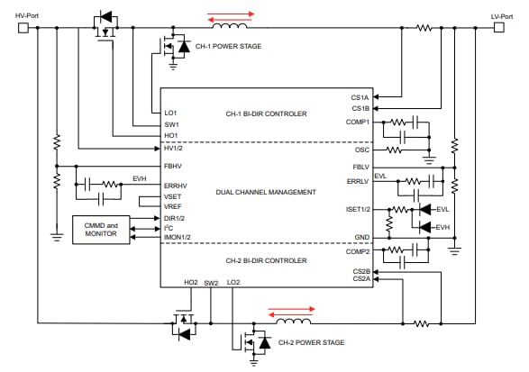
Schéma de circuit d'application simplifié
Schéma fonctionnel
Publié le: 2024-07-22
| Mis à jour le: 2026-01-06
