Texas Instruments Convertisseur CC-CC Buck haute température LM5163H-Q1
Le convertisseur CC-CC Buck haute température LM5163H-Q1 de Texas Instruments est conçu pour fonctionner à des températures de jonction élevées, allant jusqu'à 165 C°. Cette caractéristique permet des solutions à haute densité qui prennent en charge des caractéristiques de température ambiante et de puissance de sortie élevées. Le LM5163H-Q1 fonctionne sur une large plage de tension d'entrée, minimisant ainsi le besoin de composants externes de suppression de surtension. Un temps d'allumage minimum contrôlable de 50 ns facilite d'importants rapports de conversion abaisseurs, permettant le abaissement direct d'une entrée nominale de 48 V vers des rails basse tension pour une complexité système et un coût de solution réduits. Le LM5163H-Q1 fonctionne pendant des baisses de tension d'entrée pouvant descendre à 6 V, avec un rapport cyclique de près de 100 % si nécessaire. Cette caractéristique en fait un excellent choix pour les applications de blocs-batteries industriels à nombre élevé de cellules et large plage d'alimentation d'entrée. Les dispositifs LM5163H-Q1 de Texas Instruments sont qualifiés AEC-Q100 pour les applications automobiles.Caractéristiques
- Homologué AEC-Q100 pour les applications automobiles.
- Température de dispositif de classe 1 (-40 °C à +125 °C, pour la plage de température de fonctionnement ambiante)
- Conçu pour des applications fiables et robustes
- Large plage de tension d'entrée de 6 V à 100 V
- Plage de température de jonction de -40 °C à +165 °C
- Arrêt thermique qui garantit 165 °C
- Protection de limitation de courant de crête et de creux
- UVLO d'entrée et démarrage progressif fixe 3 ms
- Optimisé pour les exigences EMI ultra-faibles
- Répond à la norme CISPR 25 classe 5
- Adapté aux alimentations automobiles évolutives
- Temps d'activation et de désactivation minimaux de 50 ns
- Fréquence de commutation réglable jusqu'à 1 MHz
- Émulation de diode pour un haut rendement à faible charge
- Courant de repos d'entrée à vide de 10,5 µA
- Courant de repos d'arrêt de 3 µA
- Intégration réduit la taille et le coût de la solution
- Architecture de contrôle du mode COT
- Commutateur Buck NFET 0,725 Ω intégré
- Le redresseur synchrone NFET 0,34 Ω intégré élimine la diode Schottky externe
- Référence de tension interne 1,2 V
- Aucun composant de compensation de boucle
- Régulateur de polarisation VCC interne et diode de démarrage
Applications
- Alimentations de polarisation ECU hybrides légères 48 V automobiles
- Convertisseurs CC/CC EV/HEV
- Applications de système d'aide à la conduite (ADAS) automobiles à haute température
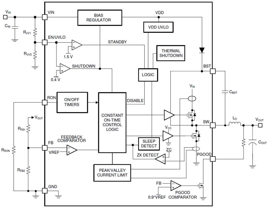
Schéma fonctionnel
Publié le: 2020-03-17
| Mis à jour le: 2025-03-10
