Texas Instruments Convertisseur Buck/Fly-Buck™ synchrone LM5160
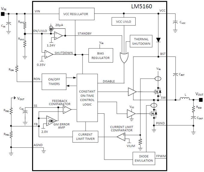
Le convertisseur Buck/Fly-Buck™ LM5160 Texas Instruments est un convertisseur abaisseur synchrone à 1,5 A et 65 V avec des MOSFET côté bas et haut intégrés. La méthode de contrôle toujours à temps ne nécessite aucune compensation de boucle et prend en charge des rapports d'abaissement élevés avec une réponse transitoire rapide. Un amplificateur de retour interne maintient une régulation de tension de sortie de ±1 % sur toute la plage de température de fonctionnement. Le temps actif est inversement proportionnel à la tension d'entrée résultant de la fréquence de commutation à peu près constante. Des circuits de limitation du courant de crête et de vallée protègent contre les conditions de surcharge. Le circuit de verrouillage de sous-tension (EN/UVLO) permet d'ajuster indépendamment le seuil de sous-tension d'entrée et l'hystérésis.The on-time varies inversely with input voltage resulting in nearly constant switching frequency. Peak and valley current limit circuits protect against overload conditions. The under-voltage lockout (EN/UVLO) circuit provides independently adjustable input under-voltage threshold and hysteresis. The LM5160A shares the same features and pin configuration as the LM5160. An external bias supply can be connected to the VCC pin of the LM5160A in either Buck or Fly-Buck applications. This additional capability can improve efficiency at high input voltages. The Texas Instruments LM5160-Q1 devices are AEC-Q100 qualified for automotive applications.
Caractéristiques
- Wide 4.5V to 65V Input Voltage Range
- Integrated High and Low Side Switches
- No Schottky Diode Required
- 1.5A Maximum Load Current
- Constant On-Time Control
- No External Loop Compensation
- Fast Transient Response
- Selectable Forced CCM or DCM Operation
- CCM Option Supports Multi-Output Fly-Buck
- Nearly Constant Switching Frequency
- Frequency Adjustable up to 1MHz
- Programmable Soft-Start Time
- Pre-Biased Startup
- Peak Current Limiting Protection
- Adjustable Input UVLO and Hysteresis
- ±1% Feedback Voltage Reference
- Thermal Shutdown Protection
Applications
- Industrial Programmable Logic Controller
- IGBT Gate Drive Bias Supply
- Telecom Primary/Secondary Side Bias
- E-meter Power Line Communication
- Low Power Isolated DC-DC (Fly-Buck)
- Automotive Electronics
Datasheets
Block Diagram
Related Development Tools
Publié le: 2014-11-25
| Mis à jour le: 2022-03-11
