Texas Instruments Convertisseur Boost/Flyback/SEPIC LM5158x/LM5158x-Q1
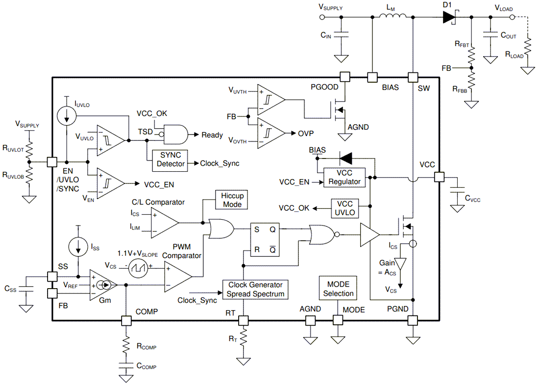
Le convertisseur Boost/Flyback/SEPIC LM5158x/LM5158x-Q1 de Texas Instruments est un convertisseur boost asynchrone à large plage d'entrée avec un commutateur de puissance intégré 85 V, 3,26 A (LM5158/LM5158-Q1) ou 85 V, 1,63 A (LM51581/LM51581-Q1). Le dispositif peut être utilisé dans les topologies boost, SEPIC et flyback. Il peut démarrer à partir d'une batterie à une seule cellule avec un minimum de 3,2 V. Il peut fonctionner avec la tension d'alimentation d'entrée pouvant descendre à 1,5 V si la broche BIAS est supérieure à 3,2 V. La broche BIAS fonctionne jusqu'à 60 V (65 V maximum absolu). La fréquence de commutation est dynamiquement programmable de 100 kHz à 2,2 MHz avec une résistance externe. La commutation à 2,2 MHz minimise les interférences de bande AM et permet une solution de petite taille et une réponse transitoire rapide. Le dispositif fournit un double spectre aléatoire sélectionnable pour aider à réduire les EMI sur une large plage de fréquence.Le LM5158x/LM5158x-Q1 de Texas Instruments dispose d'une limite de courant de crête précise sur la tension d'entrée, évitant de surconcevoir l'inducteur de puissance. Le faible courant opérationnel et le fonctionnement à saut Pulse améliorent le rendement à faible charge. Le dispositif dispose de caractéristiques de protection intégrées telles que la protection contre les surtensions, l'UVLO de ligne, l'arrêt thermique et une protection contre la surcharge en mode hoquet sélectionnable. Les caractéristiques supplémentaires incluent un faible IQ d'arrêt, un démarrage progressif programmable, une référence de précision, un indicateur de bonne alimentation et une synchronisation d'horloge externe. Les dispositifs LM5158x-Q1 sont homologués AEC-Q100 pour les applications automobiles.
Caractéristiques
- Adapté à une large plage de fonctionnement pour les applications de batterie
- Plage de fonctionnement d'entrée de 3,2 V à 60 V (65 V abs max)
- Sortie maximale de 83 V (85 V abs max)
- Tension d'alimentation Boost minimale de 1,5 V lorsque BIAS ≥ 3,2 V
- Protection transitoire d'entrée jusqu'à 65 V
- Trop plein de batterie minimisé
- Faible courant d'arrêt (IQ ≤ 2,6 µA)
- Faible courant de fonctionnement (IQ ≤ 670 µA)
- Solution de taille réduite et à faible coût
- Fréquence de commutation maximale jusqu'à 2,2 MHz
- Boîtier QFN à 16 broches (3 mm × 3 mm)
- L'amplificateur d'erreur intégré permet une régulation côté primaire sans optocoupleur (flyback)
- Limite de courant précise
- Atténuation EMI
- Spectre étalé aléatoire double sélectionnable
- Boîtier sans plomb
- Rendement plus élevé avec une faible dissipation de puissance
- Commutateur RDSON 133 mΩ
- Commutation rapide, faible perte de commutation
- Évitez les interférences sur la bande AM et la diaphonie
- Synchronisation d'horloge optionnelle
- Large fréquence de commutation dynamiquement programmable de 100 kHz à 2,2 MHz
- Caractéristiques de protection intégrées
- Limitation de courant constant sur la tension d'entrée
- Protection contre la surcharge en mode hoquet sélectionnable
- UVLO de ligne programmable
- Protection OVP
- Arrêt thermique
- Référence précise de rétroaction de précision ±1 %
- Démarrage progressif réglable
- Indicateur PGOOD
Applications
- Convertisseur flyback, SEPIC, à large entrée, alimenté par batterie
- Alimentation de polarisation LED
- Flyback à sorties multiples sans optocoupleur
- Détection d'incendie alimenté par boucle
- Chargeur de condensateur de retenue
- Module de puissance
- PLC industriel
- Alimentation de polarisation d'onduleur
- Alimentation polarisée de pilote piézoélectrique/pilote moteur
Fiches techniques
Diagramme fonctionnel
