Texas Instruments Convertisseur SEPIC et Flyback Boost LM5157x/LM5157x-Q1
Le convertisseur Boost Flyback et SEPIC LM5157x/LM5157x-Q1 de Texas Instruments est un convertisseur Boost non synchrone à large plage d'entrée avec un commutateur de puissance intégré de 50 V, 6,5 A (LM5157/LM5157-Q1) ou 50 V, 4,33 A (LM51571-Q1). Le dispositif peut être utilisé dans les topologies boost, SEPIC et flyback. Les LM5157x/LM5157x-Q1 de Texas Instruments peuvent démarrer à partir d'une batterie à simple cellule avec un minimum de 2,9 V. Ils peuvent fonctionner avec une tension d'alimentation en entrée pouvant descendre à 1,5 V si la broche de polarisation est supérieure à 2,9 V. Les composants LM5157x-Q1 sont homologués AEC-Q100 pour les applications automobiles.Caractéristiques
- Certifié AEC-Q100 pour les applications automobiles
- Température de classe 1 de –40°C à +125 C TA
- Compatible avec la sécurité fonctionnelle
- Documentation disponible pour aider à la conception de systèmes de sécurité fonctionnels
- Adapté à une large plage de fonctionnement pour les applications de batteries automobiles
- Plage de fonctionnement en entrée de 2,9 V à 45 V
- Sortie maximale 48 V (50 V abs max.)
- Tension d'alimentation boost minimale de 1,5 V en polarisation ≥ 2,9 V
- Protection transitoire d'entrée jusqu'à 50 V
- Trop plein de batterie minimisé
- Faible courant d'arrêt (IQ ≤ 2,6 µA)
- Faible courant de fonctionnement (IQ ≤ 700 µA)
- Solution de taille réduite et à faible coût
- Fréquence de commutation maximale jusqu'à 2,2 MHz
- Boîtier QFN à 16 broches (3 mm × 3 mm) avec flancs mouillables
- L'amplificateur d'erreur intégré permet une régulation côté primaire sans optocoupleur (flyback)
- Sous-dépassement minimisé pendant le démarrage (application démarrage-arrêt)
- Limite de courant précise
- Atténuation EMI
- Spectre étalé aléatoire double sélectionnable
- Boîtier sans plomb
- Rendement plus élevé avec une faible dissipation de puissance
- InterrupteurDSON 45 mΩ R
- Commutation rapide, faible perte de commutation
- Évitez les interférences sur la bande AM et la diaphonie
- Synchronisation d'horloge optionnelle
- Large fréquence de commutation dynamiquement programmable de 100 kHz à 2,2 MHz
- Caractéristiques de protection intégrées
- Limitation de courant constant sur la tension d'entrée
- Protection contre la surcharge en mode hoquet sélectionnable
- UVLO de ligne programmable
- Protection OVP
- Arrêt thermique
- Référence précise de rétroaction de précision ±1 %
- Démarrage progressif réglable
- Indicateur PGOOD
Applications
- Convertisseur flyback, SEPIC, à large entrée, alimenté par batterie
- Stabilisateur de tension automobile dans SEPIC
- Application démarrage/arrêt automobile
- Amplificateur de batterie de secours/application d'appel d'urgence automobile
- Alimentation LiDAR haute tension
- Alimentation de polarisation LED automobile
- Flyback à sorties multiples sans optocoupleur
- Chargeur de condensateur de retenue
- Alimentation d'amplificateur audio
- Alimentation polarisée de pilote piézoélectrique/pilote moteur
Fiches techniques
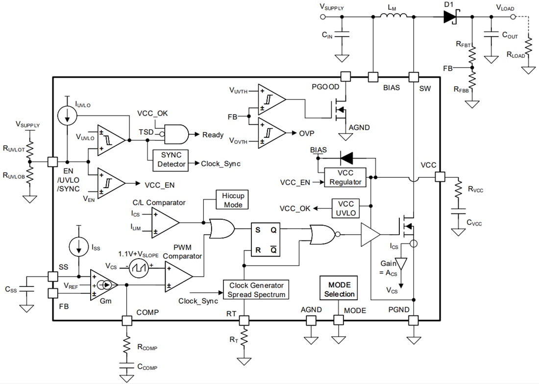
Diagramme fonctionnel
Publié le: 2021-03-24
| Mis à jour le: 2022-03-29
