Texas Instruments Module d'évaluation LM5157EVM-SEPIC
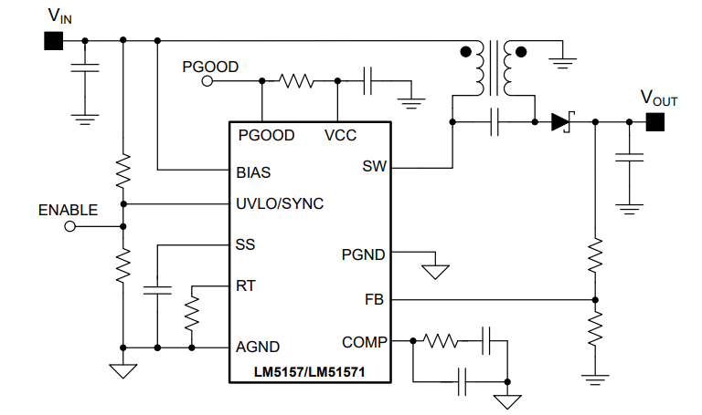
Le module d'évaluation LM5157EVM-SEPIC de Texas Instruments est configuré pour évaluer le fonctionnement du convertisseur SEPIC asynchrone à large entrée LM5157. Le module d'évaluation LM5157EVM-SEPIC fournit une sortie régulée de 12 V jusqu'à 1 A à partir d'une entrée de 4 V à 32 V, commutant à 2,1 MHz. Lorsque la tension d’entrée est comprise entre 4 et 6 V sur le module, la puissance de sortie est réduite à 6 W. Le module d’éval comprend le convertisseur LM5157-Q1 installé en usine.Le Module d'évaluation LM5157EVM-SEPIC de TI permet au remplacement du CI de démontrer les performances des LM51571-Q1, LM5157, LM51571, LM51581-Q1, LM5158-Q1, LM51581 et LM5158. La différence entre les LM5157-Q1 et LM51571-Q1, ou entre les LM5157 et LM51571, est que ces derniers disposent d'une limite de courant de commutation plus faible pour les applications avec moins de demande de courant de sortie.
Caractéristiques
- Plage de tension d'entrée 4 V à 32 V
- Tension de sortie 12 V, jusqu'à 1 A
- Fréquence de commutation de 2,1 MHz
- PCB en deux couches avec une population de composants à une seule face
Configuration de test
Schéma d'application
Publié le: 2022-03-29
| Mis à jour le: 2024-10-01
