Texas Instruments Contrôleur Boost LM5156x/LM5156x-Q1
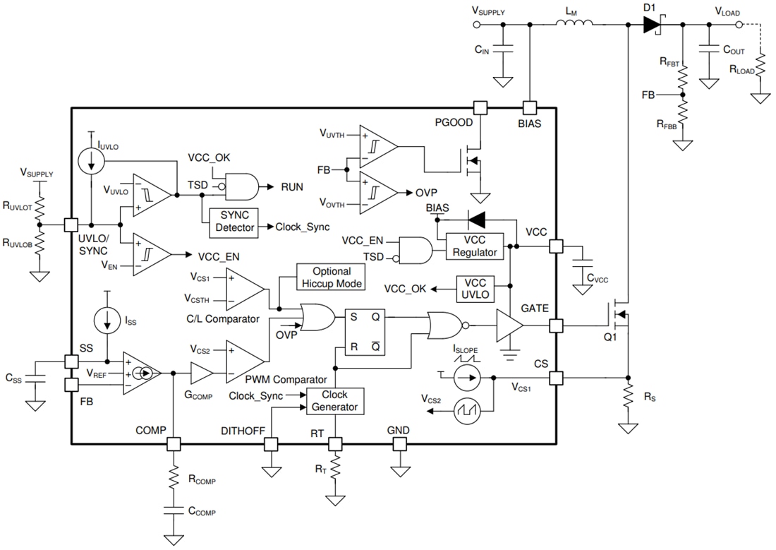
Le contrôleur Boost asynchrone LM5156x/LM5156x-Q1 de Texas Instruments est un contrôleur Boost asynchrone à large plage d'entrée (de 3,5 V à 60 V) qui utilise un contrôle du mode de courant de crête. Le dispositif peut être utilisé dans les topologies boost, SEPIC et flyback. Le dispositif Texas Instruments LM5156x/LM5156x-Q1 peut démarrer à partir d'une batterie monocellulaire sous un minimum de 2,97 V si la broche BIAS est reliée à la broche VCC. Il peut fonctionner sous tension d'alimentation électrique d'entrée dès 1,5 V si la broche BIAS excède 3,5 V.Le régulateur interne de VCC prend également en charge le fonctionnement de la broche BIAS jusqu' à 60 V (65 V maximum absolu) pour la protection contre la surtension automobile. La fréquence de commutation est programmable dynamiquement de 100 kHz à 2,2 MHz à l'aide d'une résistance externe. La commutation à 2,2 MHz réduit les interférences de bande AM et permet une solution de petite taille et une réponse rapide aux régimes transitoires. Le dispositif fournit un double spectre d'étalement aléatoire sélectionnable pour réduire l'interférence électromagnétique (EMI) de l'alimentation électrique, ce qui réduit l'EMI sur une large gamme fréquentielle.
Le dispositif comporte un pilote MOSFET standard de 1,5 A et un seuil bas de limitation de courant de 100 mV. Le dispositif permet également d'utiliser une alimentation électrique VCC externe pour améliorer le rendement. Le faible courant de fonctionnement et le fonctionnement par sauts d'impulsions améliorent le rendement à faibles charges. Le dispositif possède des fonctionnalités intégrées de protection telles que la limitation du courant cycle par cycle, la protection contre les surtensions, l'UVLO de ligne et l'arrêt thermique. La protection contre les surcharges en mode hoquet est disponible avec l'option de dispositif LM5156x/LM51561-Q1. Les autres fonctionnalités comprennent un faible IQ d'arrêt, un démarrage progressif programmable, une compensation programmable de pentes, une référence de précision, un indicateur de Power Good et une synchronisation externe d'horloges. Les dispositifs LM5156x-Q1 sont qualifiés AEC-Q100 pour les applications automobiles.
Caractéristiques
- Compatible avec la sécurité fonctionnelle
- Documentation disponible pour aider à la conception de systèmes de sécurité fonctionnels
- Adapté aux applications de batteries automobiles à large plage de fonctionnement en entrée
- Plage de fonctionnement de 3,5 à 60 V (65 V abs max)
- de 2,97 à 16 V lorsque BIAS = VCC
- Tension minimale de l'alimentation électrique d'appoint 1,5 V lorsque BIAS ≥ 3,5 V
- Protection transitoire d'entrée jusqu'à 65 V
- Réduction de la consommation de batterie
- Faible courant d'arrêt (IQ ≤ 2,6 µA)
- Faible courant de fonctionnement (IQ ≤ 490 µA)
- Solution de taille réduite et à faible coût
- Fréquence de commutation de 2,2 MHz
- Boîtier WSON à 12 broches (3 × 2 mm) et à flancs mouillables
- L'amplificateur intégré d'erreur permet de réguler le côté primaire sans optocoupleur (flyback).
- Sous-dépassement minimisé pendant le démarrage (application démarrage-arrêt)
- Atténuation EMIi
- Spectre étalé aléatoire double sélectionnable
- Boîtier sans plomb
- Rendement plus élevé avec une faible dissipation de puissance
- Seuil précis de limitation de courant : 100 mV ± 7 %
- Pilote MOSFET standard à forte valeur de crête 1,5 A
- Prise en charge d'alimentation électrique externe à VCC
- Évite les interférences et la diaphonie de bande AM
- Synchronisation d'horloge optionnelle
- Fréquence de commutation dynamiquement programmable de 100 kHz à 2,2 MHz
- Caractéristiques de protection intégrées
- Limitation de courant de crête constante sur une tension d'entrée
- Protection optionnelle contre la surcharge en mode hoquet
- UVLO de ligne programmable
- Protection OVP
- Arrêt thermique
- Référence précise de rétroaction de précision ±1 %
- Compensation de pente supplémentaire programmable
- Démarrage progressif réglable
- Indicateur PGOOD
Applications
- Application de batterie automobile de 12 V ou 24 V
- Application démarrage/arrêt automobile
- Alimentation LiDAR haute tension
- Flyback à sorties multiples sans optocoupleur
- Alimentation de polarisation LED pour éclairage arrière automobile
- Amplificateur d'entrée large, SEPIC, module d'alimentation flyback
- Application d'amplificateur audio
- Boost alimenté par batterie, SEPIC, flyback
Fiches techniques
Schéma de principe fonctionnel
