Texas Instruments Contrôleur Boost synchrone à faible QI LM5152x-Q1
Le contrôleur Boost synchrone LM5152x-Q1 à faible IQ de Texas Instruments est un contrôleur boost synchrone à large plage d’entrée qui utilise un contrôle en mode de courant de crête. Le dispositif présente un faible IQ d’arrêt et un mode veille à faible IQ minimisant le drain de batterie dans des conditions de charge nulle et légère. Le dispositif prend également en charge un mode veille profonde à IQ ultra-faible avec un fonctionnement de dérivation, éliminant le besoin d’un commutateur de dérivation externe lorsque la tension d’alimentation dépasse la cible de régulation de sortie Boost. La tension de sortie peut être programmée de manière dynamique à l'aide de la fonction de suivi.La large plage d’entrée du dispositif prend en charge la manivelle froide automobile et la perte de charge. La tension d’entrée minimale peut être aussi basse que 0,8 V lorsque la polarisation est égale ou supérieure à 3,8 V. La fréquence de commutation est programmée dynamiquement avec une résistance externe de 100 kHz à 2,2 MHz. La commutation à 2,2 MHz minimise les interférences de bande AM et permet une solution de petite taille et une réponse transitoire rapide. Les architectures de contrôleur simplifient la gestion thermique dans des conditions de température ambiante difficiles par rapport aux architectures de convertisseur.
Le LM5152x-Q1 de Texas Instruments possède des fonctions de protection intégrées telles que la limite de courant de crête, qui est constante sur VIN, la protection contre les surtensions, et l'arrêt thermique. La synchronisation externe de l'horloge, la modulation programmable à spectre étalé et un boîtier sans plomb avec un minimum de parasites permettent de réduire les interférences électromagnétiques et d'éviter la diaphonie. Les caractéristiques supplémentaires comprennent un UVLO de ligne, un FPWM, une émulation de diode, une détection de courant d'inducteur DCR, un démarrage progressif programmable et un indicateur d'état d'amplification.
Caractéristiques
- Homologué AEC-Q100 pour les applications automobiles
- Classe de température 1 (-40 °C à +125 °C, TA)
- Compatible avec la sécurité fonctionnelle
- Documentation disponible pour aider à la conception de systèmes de sécurité fonctionnels
- Convient à une large gamme d'applications automobiles alimentées par batterie
- Plage de fonctionnement d’entrée de 3,8 V à 42 V
- VOUT programmable dynamiquement de 5 V à 20 V (protection jusqu’à 57 V)
- Entrée Boost minimale de 0,8 V lorsque la polarisation ≥ 3,8 V
- Fonctionnement de dérivation lorsque VSUPPLY > VLOAD (LM5152 uniquement, voir le tableau de comparaison des dispositifs)
- Drain de la batterie minimisé
- Courant d'arrêt ≤ 3 µA
- Transition automatique du mode
- Autonomie de la batterie en veille profonde ≤ 11 µA (fonctionnement de dérivation, pompe de charge éteinte)
- Drain de la batterie en mode veille profonde ≤ 33 µA (fonctionnement de dérivation, pompe de charge activée)
- Polarisation IQ en mode veille ≤ 13 µA (mode saut)
- Pilotes MOSFET 5 V puissants
- Solution de taille réduite et à faible coût
- Fréquence de commutation maximale de 2,2 MHz
- Diode de démarrage interne
- Limite du courant de crête constante sur VIN
- Prend en charge la détection de courant de l’inductance DCR
- QFN-20 avec flancs mouillables
- Éviter les interférences et la diaphonie sur la bande AM
- Synchronisation d'horloge optionnelle
- Fréquence de commutation de 100 kHz à 2,2 MHz
- Mode de commutation sélectionnable (FPWM, émulation de diode, mode saut)
- Atténuation des EMI
- Spectre étalé programmable en option
- Boîtier sans plomb
- Programmabilité et flexibilité
- Suivi dynamique de la sortie VOUT
- Programmation de fréquence de commutation dynamique
- UVLO de ligne programmable
- Démarrage progressif réglable
- Temps mort adaptatif
- Indicateur d'état BOOST
- Fonctionnalités de protection intégrées
- Limite de courant de crête cycle par cycle
- Protection contre les surtensions
- Protection contre les courts-circuits HB-SW
- Arrêt thermique
Applications
- Application de démarrage/arrêt automobile à haute puissance/courant élevé (unité principale)
- Module stabilisateur de tension
- Demande d'appel d'urgence
- Convertisseur Boost alimenté par batterie/super-condensateur de secours
- Alimentation redondante automobile
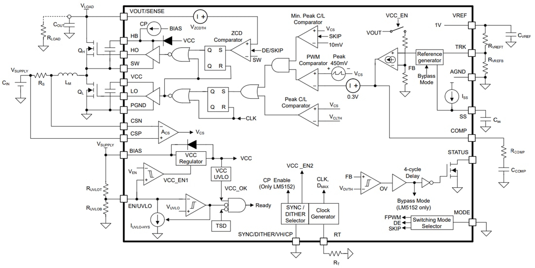
Diagramme fonctionnel
