Texas Instruments LM5141/LM5141-Q1 Synchronous Buck Controllers
Texas Instruments LM5141/LM5141-Q1 Synchronous Buck Controllers are intended for high voltage wide VIN step-down converter applications. The control method is peak current mode control. Current mode control provides inherent line feed-forward, cycle-by-cycle current limiting, and ease of loop compensation. The LM5141 features slew rate control to simplify compliance with EMI requirements. The device has two selectable switching frequencies (2.2MHz and 440kHz). The LM5141 operates in skip cycle mode for improved low power efficiency in light or no-load conditions. This controller has a high voltage bias regulator with an automatic switch-over to an external bias to reduce the IQ current from VIN. Additional features include frequency synchronization, cycle-by-cycle current limit, hiccup mode fault protection for sustained overload, and Power Good output. The Texas Instruments LM5141-Q1 devices are AEC-Q100 qualified for automotive applications.Features
- -40ºC to 125ºC ambient operating temperature range
- An AEC-Q100 qualified device is available
- VIN 3.8V to 65V (70V absolute maximum)
- Output: fixed 3.3V, 5V, or adjustable from 1.5V to 15V with ±0.8% accuracy
- Fixed 2.2MHz or 440kHz switching frequency with ±5% accuracy
- High-side and low-side gate drive with slew rate control
- Optional frequency shift by varying an analog voltage or RT resistor
- Optional synchronization to an external clock
- Selectable diode emulation or forced Pulse Width Modulation (PWM)
- Optional spread spectrum
- Shutdown mode IQ (10µA typical)
- Low standby mode IQ (35µA typical)
- 75mV current limit threshold with ±0.9% accuracy
- An external resistor or DCR current sensing
- Output enable logic input
- Hiccup mode for sustained overload
- Power Good indication output
- QFN-24 package with wettable flanks
Applications
- Medical equipment
- Industrial programmable logic controller
- Industrial PC
- Embedded PC
Datasheets
Videos
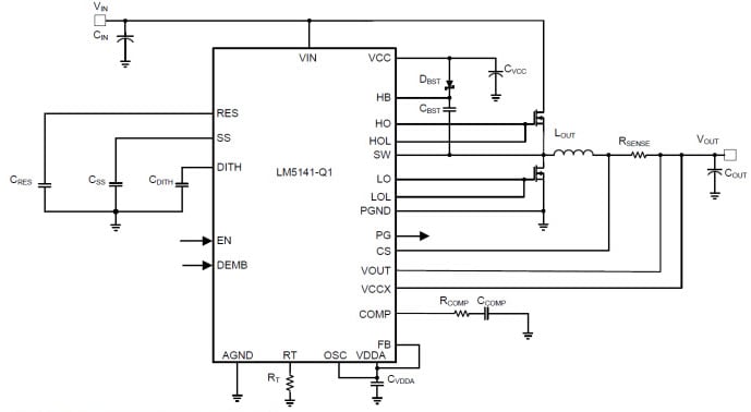
Simplified Schematic
Publié le: 2017-04-25
| Mis à jour le: 2022-04-26
