Texas Instruments
Le contrôleur élévateur synchrone LM5122 Texas Instruments est un contrôleur multiphase dédié aux applications synchrones à haut rendement. La méthode de contrôle est basée sur le contrôle du mode du courant en pointe. Le contrôle de courant offre une alimentation directe sur ligne, une limitation de courant par cycle et une facilité de compensation par boucle. La fréquence de commutation est programmable jusqu'à 1 MHz. Un plus haut rendement est atteint grâce à deux commandes de grille MOSFET canal N robustes avec contrôle de temps-mort adaptable. Un mode émulation par diode sélectionné par l'utilisateur permet en outre un fonctionnement en mode discontinu avec un meilleur rendement à faible charge. Une pompe de charge interne permet 100 % du cycle de fonctionnement pour la commutation synchrone côté haut (fonctionnement en dérivation). Une sortie d'horloge déphasée à 180° permet la configuration facile en multiphase entrelacée. Parmi les autres caractéristiques : coupure en cas de surchauffe, synchronisation fréquentielle, limite de courant par mode « hoquet » et verrouillage de sous-tension réglable.An internal charge pump allows 100% duty cycle for high-side synchronous switch (bypass operation). A 180° phase-shifted clock output enables easy multiphase interleaved configuration. Additional features include thermal shutdown, frequency synchronization, hiccup mode current limit, and adjustable line undervoltage lockout. The LM5122-Q1 devices are AEC-Q100 qualified for automotive applications.
Caractéristiques
- Available in AEC-Q100 (LM5122-Q1)
- 65V maximum input voltage
- Up to 100V output voltage
- Bypass (VOUT = VIN) operation
- 1.2V reference with ±1.0% accuracy
- Free-run/synchronizable switching to 1MHz
- Peak current mode control
- Robust 3A integrated gate drivers
- Adaptive dead-time control
- Optional diode emulation mode
- Programmable cycle-by-cycle current limit
- Hiccup mode overload protection
- Programmable line UVLO
- Programmable soft-start
- Thermal shutdown protection
- 9µA shutdown quiescent current
- Programmable slope compensation
- Programmable skip cycle mode reduces standby power
- Allows external VCC supply
- Inductor DCR current sensing capability
- Multiphase capability
- Thermally enhanced 20-pin HTSSOP
Applications
- 12V, 24V, and 48V power systems
- Automotive start-stop
- Audio power supplies
- High-current boost power supplies
Vidéos
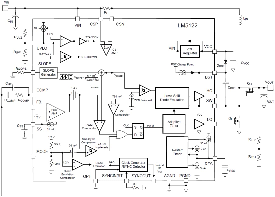
Functional Block Diagram
Publié le: 2013-12-05
| Mis à jour le: 2024-04-05
