Texas Instruments Convertisseurs Buck non synchrones LM5013/LM5013-Q1
Les convertisseurs Buck non synchrones LM5013/LM5013-Q1 de Texas Instruments sont conçus pour réguler sur une large plage de tension d'entrée, minimisant le besoin de composants externes de suppression de surtension. Un temps d'allumage minimum contrôlable de 50 ns facilite d'importants rapports de conversion abaisseurs, permettant le abaissement direct d'une entrée nominale de 48 V vers des rails basse tension pour une complexité système et un coût de solution réduits. Le LM5013/LM5013-Q1 fonctionne lors de chutes de tension d'entrée pouvant descendre à 6 V, avec un rapport cyclique de près de 100 % si nécessaire, ce qui en fait un excellent choix pour les applications automobiles à batterie 48 V haute performance et les systèmes MHEV/EV.Avec un MOSFET de puissance côté haut intégré, les LM5013/LM5013-Q1 fournissent jusqu'à 3,5 A de courant de sortie. Une architecture de contrôle à temps actif constant (COT) fournit une fréquence de commutation presque constante avec une excellente réponse transitoire de ligne et de charge. Les caractéristiques supplémentaires des LM5013/LM5013-Q1 comprennent un fonctionnement IQ ultra-faible pour un haut rendement à faible charge, une protection innovante contre les surintensités de crête, une alimentation polarisée VCC et une diode d'amorçage intégrées, une activation de précision et un UVLO d'entrée et une protection contre coupure thermique avec récupération automatique. Un indicateur PGOOD à drain ouvert fournit un séquençage, un signalement des défaillances et une surveillance de la tension de sortie.
Les LM5013/LM5013-Q1 de Texas Instruments sont disponibles en boîtier SO PowerPAD™ à 8 broches. Le pas de broche de 1,27 mm fournit un espacement adéquat pour les applications à haute tension. Les composants LM5013-Q1 de Texas Instruments sont homologués AEC-Q100 pour les applications automobiles.
Caractéristiques
- Conçu pour des applications fiables et robustes
- Large plage de tension d'entrée de 6 V à 100 V
- Plage de température de jonction de –40° C à +150° C
- Minuterie interne fixe de démarrage progressif de 3,5 ms
- Protection de limite de courant de crête
- UVLO d'entrée et protection d'arrêt thermique
- Compatible avec la sécurité fonctionnelle
- Documentation disponible pour aider à la conception de systèmes de sécurité fonctionnels
- Adapté aux alimentations automobiles évolutives
- Compatible broche à broche avec les LM5163-Q1 et LM5164-Q1 (100 V, 0,5 A ou 1 A)
- 50 ns minimum de temps d'activation et de désactivation
- Courant de veille à vide : 10 µA
- Courant de repos d'arrêt : 3,1 µA
- Optimisé pour les exigences EMI ultra-faibles
- Répond à la norme CISPR 25 classe 5
- Intégration réduit la taille et le coût de la solution
- Architecture de contrôle du mode COT
- MOSFET de puissance intégré 100 V, 0,25 Ω
- Référence de tension interne 1,2 V
- Aucun composant de compensation de boucle
- Régulateur de polarisation VCC interne et diode de démarrage
Applications
- Systèmes hybrides, électriques et groupes motopropulseurs
- Contrôle d'onduleur et de moteur
- Transport industriel
Fiches techniques
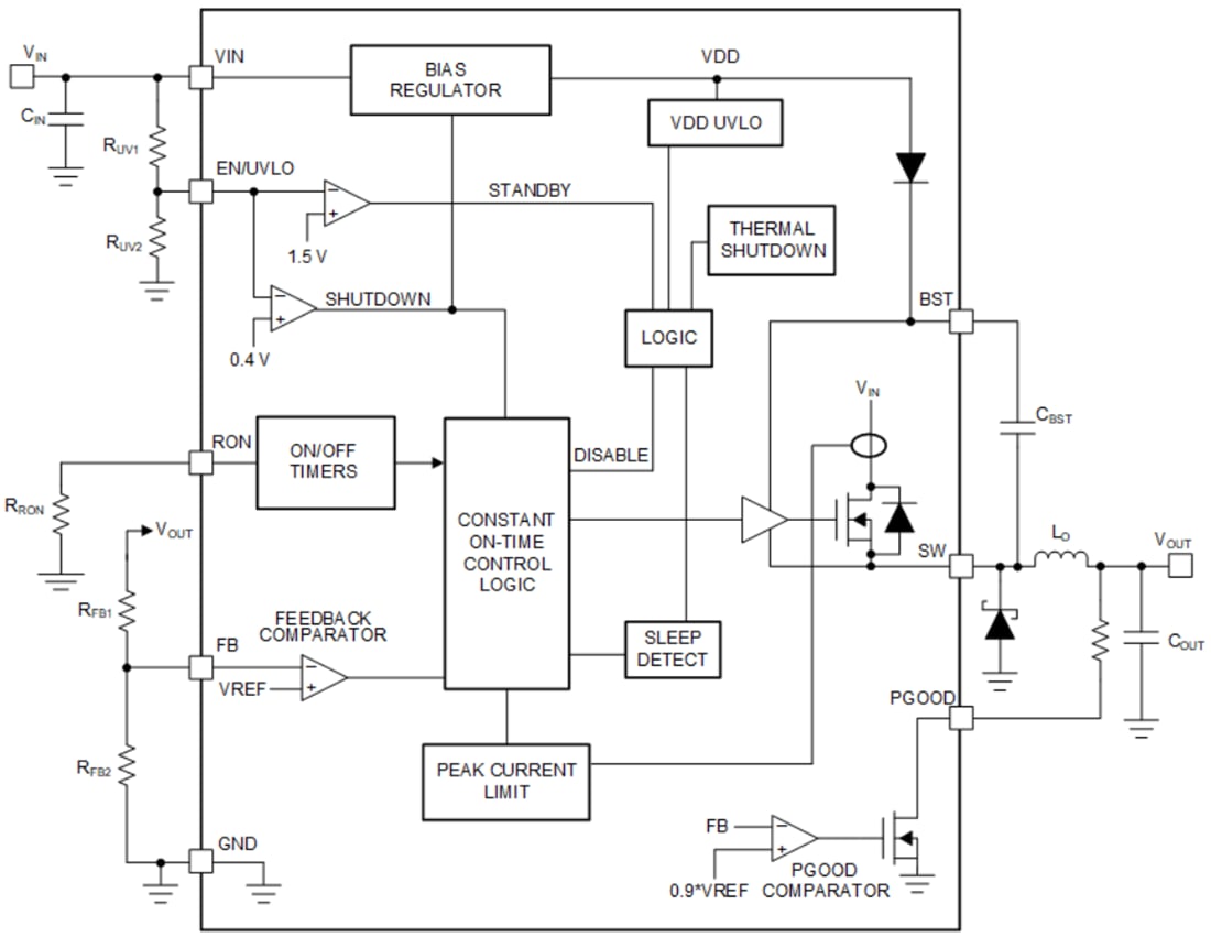
Schéma fonctionnel
