Texas Instruments Convertisseurs Buck non synchrones LM5012/LM5012-Q1
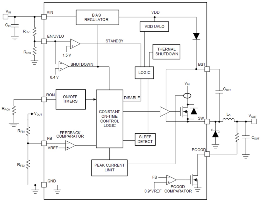
Les convertisseusr Buck non synchrones LM5012/LM5012-Q1 de Texas Instruments sont conçus pour réguler sur une large plage de tension d'entrée, minimisant ainsi le besoin de composants externes de suppression de surtension. Un temps d'allumage minimum contrôlable de 50 ns facilite d'importants rapports de conversion abaisseurs, permettant le abaissement direct d'une entrée nominale de 48 V vers des rails basse tension pour une complexité système et un coût de solution réduits. Les LM5012/LM5012-Q1 fonctionnent pendant des chute de tension d'entrée pouvant descendre à 6 V, avec un rapport cyclique de près de 100 % si nécessaire, ce qui en fait un excellent choix pour les applications industrielles à hautes performances.Avec un MOSFET de puissance côté haut intégré, les LM5012/LM5012-Q1 fournissent un courant de sortie pouvant atteindre 2,5 A. Une architecture de contrôle à temps actif constant (COT) fournit une fréquence de commutation presque constante avec une excellente réponse transitoire de ligne et de charge. Les caractéristiques supplémentaires des LM5012/LM5012-Q1 comprennent un IQ ultra-faible et une protection innovante contre les surintensités de crête, une alimentation polarisée VCC intégrée et une diode d'amorçage, un UVLO d'activation et d'entrée de précision et une protection contre coupure thermique avec récupération automatique. Un indicateur PGOOD à drain ouvert fournit un séquençage, un signalement des défaillances et une surveillance de la tension de sortie.
Les LM5012/LM5012-Q1 sont disponibles en boîtier de circuit intégré SO PowerPAD™ à 8 broches. Le pas de broche de 1,27 mm du composant fournit un espacement adéquat pour les applications à haute tension. Les composants LM5012-Q1 de Texas Instruments sont homologués AEC-Q100 pour les applications automobiles.
Caractéristiques
- Conçu pour des applications fiables et robustes
- Large plage de tension d'entrée de 6 V à 100 V
- Plage de température de jonction de –40 °C à +125 °C
- Minuteur de démarrage progressif interne fixe de 3 ms
- Protection de limite de courant de crête
- UVLO d'entrée et protection d'arrêt thermique
- Adapté aux alimentations industrielles évolutives
- Compatible avec la sécurité fonctionnelle
- Documentation disponible pour aider à la conception de systèmes de sécurité fonctionnels
- Optimisé pour les exigences EMI ultra-faibles
- Conforme à la norme CISPR 25 classe 5
- Intégration réduit la taille et le coût de la solution
- Architecture de contrôle du mode COT
- MOSFET de puissance intégré 100 V, 0,25 Ω
- Référence de tension interne 1,2 V
- Aucun composant de compensation de boucle
- Régulateur de polarisation VCC interne et diode de démarrage
Applications
- Systèmes hybrides, électriques et groupes motopropulseurs
- Contrôle d'onduleur et de moteur
- Transport industriel
Diagramme fonctionnel
