Texas Instruments Contrôleur Boost/SEPIC/Flyback LM34966-Q1
Le contrôleur Boost/SEPIC/Flyback LM34966-Q1 de Texas Instruments est un contrôleur boost asynchrone à large plage d’entrée avec contrôle du mode de courant de crête. Le dispositif peut être utilisé dans les topologies boost, SEPIC ou Flyback. Le LM34966-Q1 de Texas Instruments peut démarrer à partir d’une batterie à 1 cellule, avec un minimum de 2,97 V, si la broche de polarisation est connectée à la broche VCC. Il peut fonctionner avec une tension d’alimentation d’entrée pouvant descendre à 1,5 V si la broche de polarisation est supérieure à 3,5 V. Le régulateur VCC interne prend également en charge le fonctionnement des broches de polarisation jusqu’à 40 V (45 V maximum absolu) pour la perte de charge automobile. La fréquence de commutation est dynamiquement programmable avec une résistance externe de 100 kHz à 500 kHz.Caractéristiques
- Homologué AEC-Q100 pour les applications automobiles
- Température de classe 1 : de -40°C à +125 °C, TA
- Température de fonctionnement maximale de 150 °C TJ
- Compatible avec la sécurité fonctionnelle
- Documentation disponible pour aider à la conception de systèmes de sécurité fonctionnels
- Adapté aux applications de batterie automobile à large plage de fonctionnement en entrée
- Plage de fonctionnement de 3,5 V à 40 V (45 V abs max)
- De 2,97 V à 16 V en polarisation = VCC
- Tension d’alimentation boost minimale de 1,5 V en polarisation ≥ 3,5 V
- Protection transitoire d'entrée jusqu'à 45 V
- Épuisement de la batterie minimisé
- Faible courant d'arrêt (IQ ≤ 2,6 µA)
- Faible courant de fonctionnement (IQ ≤ 490 µA)
- Solution de taille réduite et à faible coût
- L’amplificateur d’erreur intégré permet une régulation côté primaire sans optocoupleur (Flyback)
- Sous-dépassement minimisé pendant le démarrage (application démarrage-arrêt)
- Rendement plus élevé avec une faible dissipation de puissance
- Seuil précis de limitation de courant : 100 mV ± 7 %
- Solide pilote MOSFET standard de crête de1,0 A
- Prend en charge une alimentation VCC externe
- Évite les interférences et la diaphonie de bande AM
- Synchronisation d'horloge optionnelle
- Fréquence de commutation dynamiquement programmable de 100 kHz à 500 kHz
- Fonctionnalités de protection intégrées
- Limitation de courant de crête continu sur la tension d'entrée
- Protection contre les surcharges en mode hoquet
- UVLO de ligne programmable
- Protection OVP
- Arrêt thermique
- Référence précise de rétroaction de précision ±1 %
- Compensation de pente supplémentaire programmable
- Démarrage progressif réglable
- Indicateur PGOOD
- Boîtier HTSSOP 14 broches (5,0 mm × 4,4 mm)
Applications
- Application de batterie automobile 12 V
- Application démarrage/arrêt automobile
- Alimentation LiDAR haute tension
- Flyback à sorties multiples sans optocoupleur
- Alimentation de polarisation LED pour éclairage arrière automobile
- Amplificateur d'entrée large, SEPIC, module d'alimentation flyback
- Application d'amplificateur audio
- Boost alimenté par batterie, SEPIC, flyback
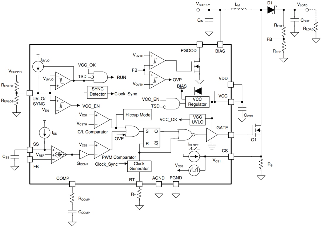
Schéma fonctionnel
Publié le: 2020-12-04
| Mis à jour le: 2025-02-27
