Texas Instruments LM3492/LM3492Q Individual Dimmable LED Drivers
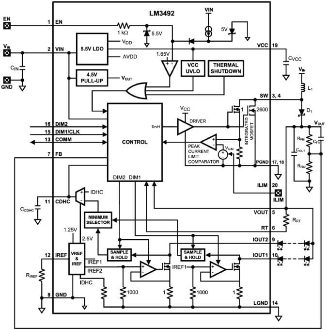
Texas Instruments LM3492/LM3492Q Individual Dimmable LED Drivers integrate a boost converter and a two-channel current regulator to implement a high efficient and cost-effective LED driver. This is used for driving two individually dimmable LED strings with a maximum power of 15W and an output voltage of up to 65V. The boost converter employs a proprietary Projected-On-Time control method to give a fast transient response.There is no compensation required, and a nearly constant switching frequency programmable from 200kHz to 1MHz. The application circuit is stable with ceramic capacitors and produces no audible noise on dimming. The programmable peak current limit and soft-start features reduce current surges at startup. Texas Instruments LM3492/LM3492Q Individual Dimmable LED Drivers have an integrated 190mΩ, 3.9A N-Channel MOSFET switch that minimizes the solution size.
Features
- Boost Converter:
- LM3492-Q1 is an automotive grade product that is AEC Q100 Grade 1 qualified
- Wide input voltage ranged from 4.5V to 65V
- Programmable soft start
- No loop compensation required
- Stable with ceramic and other low ESR capacitors with no audible noise
- Nearly constant switching frequency programmable from 200kHz to 1MHz
- Current Regulators:
- Programmable LED current from 50mA to 200mA
- 1000:1 contrast ratio at a dimming frequency of more than 3kHz, minimum LED current pulse width is 300ns
- Two individual dimmable LED strings up to 65V, total 15W (typically 28 LEDs at 150mA)
- Dynamic headroom control maximizes efficiency
- Over-power protection
- ±3% current accuracy
- Supervisory Functions:
- Precision enable
- COMM I/O pin for diagnostic and commands
- Thermal shutdown protection
- Thermally enhanced 20-pin HTSSOP package
Applications
- Ultra-high contrast ratio 6.5"-10" LCD display backlight up to 28 LEDs
- Automotive or marine GPS display
Block Diagram
Publié le: 2015-09-09
| Mis à jour le: 2022-03-11
