Texas Instruments Contrôleur Bulk synchrone LM27403
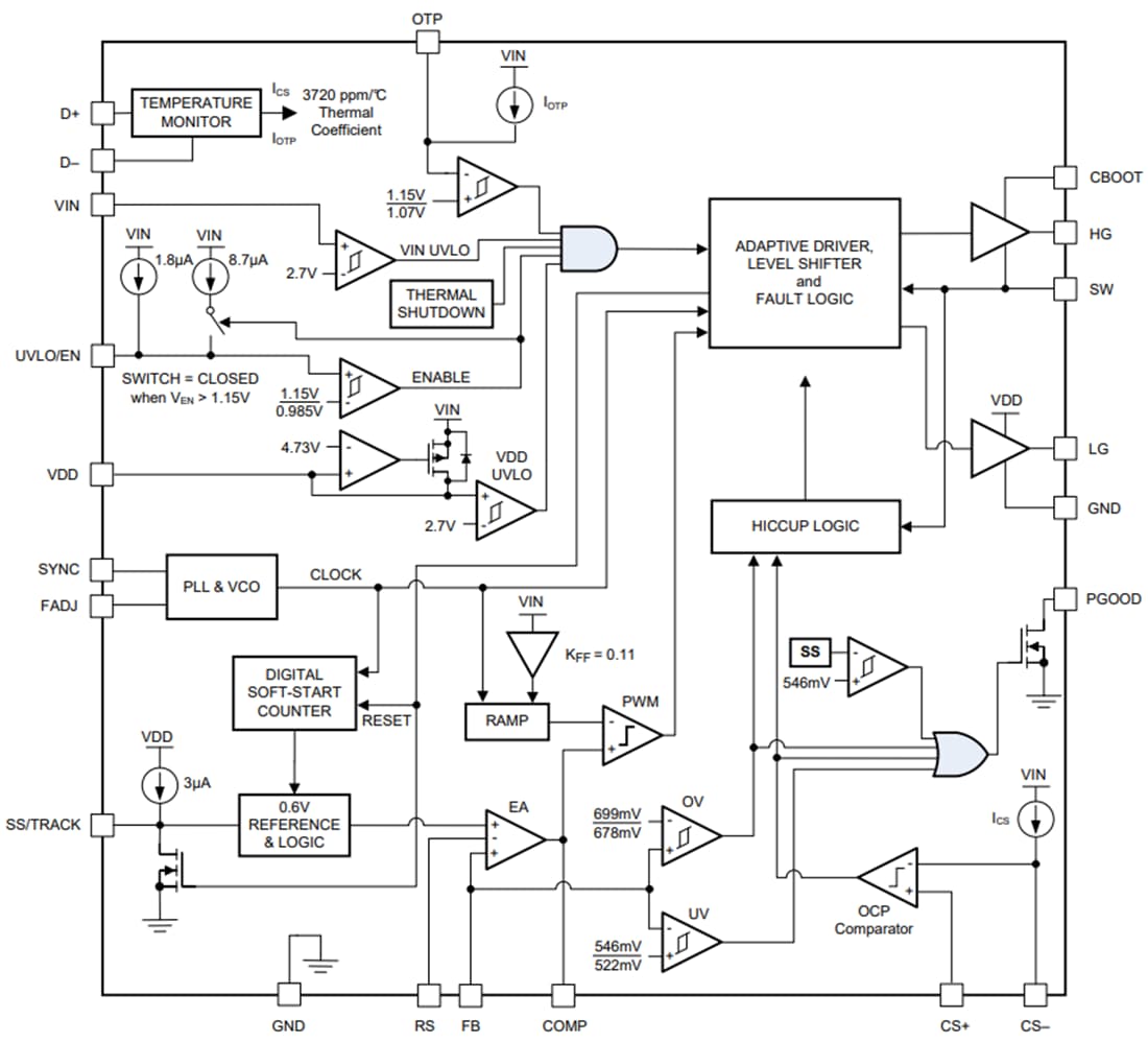
Le contrôleur Buck synchrone LM27403 de Texas Instruments offre des niveaux d'intégration et de performance exceptionnels pour un rendement supérieur dans les solutions de régulateur CC-CC point de recharge (POL) à haute densité de puissance. La fréquence de commutation programmable de la résistance entre 200 kHz et 1,2 MHz et les pilotes de grille MOSFET intégrés à fort courant avec un temps mort adaptatif offre la flexibilité nécessaire pour optimiser les dimensions de la solution et maximiser le rendement de la conversion. Une haute précision et une faible tension de sortie sont facilement atteintes avec une tension de référence de 0,6 V à 1 % de précision avec une durée minimale de 30 ns contrôlable du MOSFET, côté haut. Grâce à un capteur de courant à induction sans perte et DCR (résistance CC) et un composant 2N3904 BJT peu coûteux pour capter la température à distance sur l'inducteur, le LM27403 prend en charge une protection contre la surintensité (OCP) précise et à compensation thermique. Le LM27403 dispose d'une boucle de contrôle en mode tension classique avec un amplificateur d'erreur de largeur de bande-gain élevé et une PWM à réaction positive de la tension d'entrée pour simplifier le circuit de compensation et assure une excellente réponse aux régimes transitoires sur l'ensemble des plages de tension de ligne complète et de courant de charge. Un fonctionnement PWM forcé (FPWM) élimine la variation en fréquence pour minimiser les EMI sur les applications sensibles. Un circuit à drain ouvert Power Good fournit un séquenceur d'alimentation des rails et un rapport de défaillance. Parmi les autres caractéristiques : un arrêt thermique programmable au niveau du système à récupération automatique, un capteur à distance de la tension de sortie, un démarrage doux configurable, un démarrage monotone sur des charges pré-polarisées, un régulateur à faible perte (LDO) intégré pour les sources polarisées, un suivi externe de la source d'alimentation, une précision à activer une hystérésis paramétrable pour programmer le verrouillage de ligne en sous-tension (UVLO) et une synchronisation pour les applications à régulateurs multiples ou celles sensibles à un battement de fréquence. Le LM27403 est disponible en boîtier WQFN-24 de 4 mm x 4 mm à propriété thermique améliorée avec un pas de 0,5 mm.The LM27403 has a conventional voltage-mode control loop with high gain-bandwidth error amplifier and PWM input voltage feedforward to simplify compensation design and enable excellent transient response throughout the full line voltage and load current ranges. Forced PWM (FPWM) operation eliminates frequency variation to minimize EMI in sensitive applications. An open-drain Power Good circuit provides power-rail sequencing and fault reporting.
Other features include programmable system-level thermal shutdown with automatic recovery, output voltage remote sense, configurable soft-start, monotonic startup into pre-biased loads, an integrated bias supply low-dropout (LDO) regulator, external power supply tracking, precision enable with customizable hysteresis for programmable line undervoltage lockout (UVLO), and synchronization capability for beat frequency sensitive and multi-regulator applications.
Caractéristiques
- Up to 97% efficiency and 93% duty cycle
- Wide input voltage range of 3V to 20V
- Switching frequency from 200kHz to 1.2MHz
- Inductor-DCR-Based overcurrent protection with thermal compensation
- 0.6V reference with 1% feedback accuracy
- 30ns min on-time for low VOUT
- Integrated high-current MOSFET drivers
- Adaptive dead-time control
- Ultrafast line and load transient response
- High GBW error amplifier
- PWM line feedforward
- Integrated VDD bias supply LDO subregulator
- Programmable system-level OTP
- Precision enable with hysteresis
- Frequency synchronization
- Monotonic pre-biased startup with soft-start
- Open-drain Power Good indicator
- 4mm x 4mm, WQFN-24 PowerPAD™ package
Applications
- DC-DC converters
- High power density POL modules
- Telecommunications infrastructure
- Embedded computing, servers, storage
Vidéos
Functional Block Diagram
