Texas Instruments contrôleur Buck LM25190
Le contrôleur LM25190 de Texas Instruments offre une tension de 42 V et un IQ ultra-faible, avec une régulation à tension constante/courant constant (CC-CV). Les dispositifs mettent en œuvre une architecture de contrôle en mode courant de crête pour une compensation de boucle facile, une réponse transitoire rapide et une régulation exceptionnelle de la charge et de la ligne.Le LM25190 dispose d'une exploitation CC-CV intégrée avec une grande précision pour réguler à la fois la tension (±1 %) et le courant (±3 %). L'exploitation CC-CV permet également une transition transparente entre les modes à courant constant et à tension constante. L'exploitation CC-CV diminue efficacement le nombre et le coût des nomenclatures (BOM) pour les applications qui nécessitent un contrôle du courant de sortie moyen. La limite du courant de sortie est programmable et peut être modifiée dynamiquement. Le LM25190 comprend un moniteur de courant de sortie.
Les fonctionnalités supplémentaires du LM25190 incluent une exploitation à une température de jonction maximale de 150 °C, une émulation de diode sélectionnable par l'utilisateur pour une consommation de courant réduite dans des conditions de charge légère, et un indicateur de bon fonctionnement à drain ouvert pour le signalement de défaut et la surveillance de la sortie. Le dispositif fournit également un démarrage monotone dans une charge pré-polarisée, une entrée d'activation de précision, un régulateur d'alimentation de polarisation VCC à double entrée intégrée, un temps de démarrage progressif interne de 2,75 ms et une protection contre coupure thermique avec récupération automatique.
Le contrôleur LM25190 de TI est logé dans un boîtier VQFN de 19 broches de 3,5 mm × 4,5 mm, amélioré thermiquement.
Caractéristiques
- Documentation fonctionnelle compatible avec la sécurité disponible pour aider à la conception de systèmes de sécurité fonctionnels
- Plage de fonctionnement de la tension d'entrée large de 5 V à 42 V
- Tension de sortie réglable de 0,8 V à 41 V, ou sortie fixe de 5 V ou 12 V
- Exploitation en courant constant et tension constante (CC-CV)
- Précision de régulation du courant de ±3 %
- Précision de régulation de tension de ±1 %
- Fonctionnalités de surveillance du courant et de courant continu
- Tension analogique proportionnelle au courant de sortie (IMON)
- Limite de courant de sortie moyen programmable (ILIM)
- Limite de courant de sortie moyen dynamique (ISET)
- Courant IQ en mode arrêt de 2,3 µA (valeur standard) et courant IQ en mode veille de 15 µA (valeur standard)
- Commandes de grilles MOSFET de niveau standard
- Indicateur d'état Power Good (PGOOD)
- Fréquence de commutation programmable de 100 kHz à 2,2 MHz
- Synchronisation d'horloge externe en option
- Fonctionnalité DRSS (Dual Random Spread Spectrum) sélectionnable pour une performance EMI améliorée sur les bandes de fréquences basses et hautes
- Compensation interne de pente et diode d'amorce
- Régulateur VCC à double entrée pour réduire la dissipation d'énergie (BIAS)
Applications
- Stockage d'énergie par supercondensateur
- Alimentation USB
- Station d'alimentation portable
- Outils électriques
- Système de stockage d'énergie
- Énergie solaire
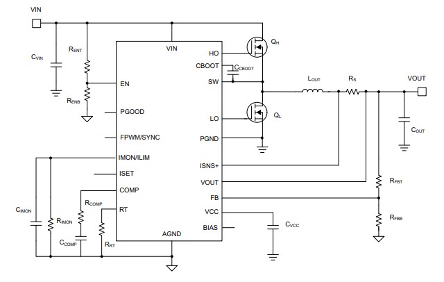
Schéma d'application standard
Exploitation à courant constant et tension constante pendant un transitoire de chargement
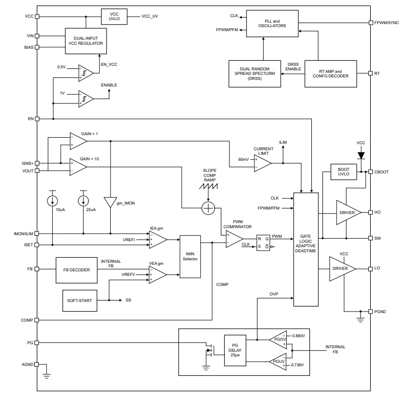
Schéma fonctionnel
