Texas Instruments Contrôleur CC-CC PSR Flyback LM25185/LM25185-Q1
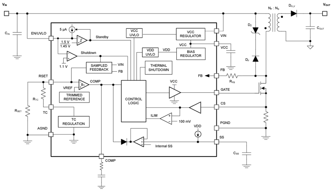
Le contrôleur CC-CC PSR Flyback LM25185/LM25185-Q1 de Texas Instruments est un contrôleur Flyback régulé côté primaire (PSR) à haute efficacité sur une plage de tension de 4,5 V à 42 V. La tension de sortie isolée est échantillonnée à partir de la tension Flyback côté primaire. Cette caractéristique élimine le besoin d'une tension de référence, d'un optocoupleur ou d'un troisième enroulement du transformateur pour la régulation de la tension de sortie. Le haut niveau d'intégration se traduit par une conception fiable, simple et à haute densité avec un seul transformateur traversant la barrière d'isolation. La commutation en mode de conduction de limite (BCM) permet une conception magnétique compacte, offrant de meilleures performances que la régulation de ligne et de charge supérieures à ±1,5 %. Le BCM prend en charge des applications d'entrée jusqu'à 42 V avec une marge améliorée pour les transitoires de ligne.Le contrôleur Flyback LM25185/LM25185-Q1 simplifie la mise en œuvre d'alimentations CC-CC isolées avec des caractéristiques en option pour optimiser les performances de l'équipement final cible. La tension de sortie est réglée par une résistance, tandis qu'une résistance optionnelle améliore la précision de la tension de sortie en éliminant le coefficient thermique de la chute de tension de la diode Flyback. Le contrôleur LM25185, avec le pilote de grille MOSFET intégré à courant élevé, étend la plage de puissance de moins de 1 W à plus de 50 W, faisant du composant une conception évolutive et facile à migrer sur une large plage de puissance. La compensation réglable utilisant la broche COMP et la limite de courant de crête réglable avec la résistance de détection de courant rendent la conception flexible et constituent un excellent choix pour différentes exigences d'application.
Le contrôleur Flyback LM25185/LM25185-Q1 est disponible dans un boîtier HTSSOP à 14 broches, de 5 mm x 4,4 mm, thermiquement amélioré avec un pas de broche de 0,65 mm. Les composants LM25185-Q1 de Texas Instruments sont homologués AEC-Q100 pour les applications automobiles.
Flyers
- Compatible avec la sécurité fonctionnelle
- Documentation disponible pour aider à la conception de systèmes de sécurité fonctionnels
- Large plage de tension d'entrée de 4,5 V à 42 V
- Plage de puissance étendue de moins de 1 W à plus de 50 W
- Conception Flyback PSR solide pour des applications fiables et robustes
- Conception solide avec seulement un transformateur traversant la barrière d'isolation
- Précision totale de la régulation de sortie de ±1,5 %
- Compensation de température VOUT en option
- Entrée UVLO et protection contre coupure thermique
- Protection contre les défauts de surintensité en mode hoquet
- Espacement des broches HV-LV de 0,9 mm dans un boîtier HTSSOP à 14 broches
- Plage de température de jonction de –40 °C à +150 °C
- L'intégration réduit la taille et le coût de la conception
- Aucun enroulement auxiliaire d'optocoupleur ou de transformateur n'est requis pour la régulation VOUT
- Pilote de grille de MOSFET de puissance à courant dissipateur de crête de 2 A et courant élevé source de crête de 1 A
- Haute efficacité avec le meilleur IQ actif de sa catégorie
- Commutation quasi-résonante en mode de conduction limite (BCM) à forte charge
- Option VCC externe pour une efficacité améliorée
- Efficacité élevée en charge légère avec le IQ le plus bas (25 µA standard avec VCCexterne)
- Implémentations à sortie simple et multiple
- Signatures EMI ultra-faibles conduites et rayonnées
- La commutation souple évite la récupération inverse de la diode
- Conçue pour répondre aux exigences EMI CISPR 32
Applications
- Automatisation et contrôle d'usine
- Transmetteurs de champ isolés
- Actionneurs de champ
- Rails de sortie multiple pour modules d'entrée analogiques
- Entraînements à moteur
- Alimentations de pilotes de grille IGBT et SiC
- Systèmes d'énergie solaire
- Micro-onduleur et optimiseur d'énergie solaire
- Convertisseurs CC/CC PoE PD
- Systèmes HVAC d'automatisation de bâtiments
- Rails de puissance de polarisation isolés génériques pour systèmes industriels et de télécommunications
- Pilotes de grille génériques IGBT, MOSFET, GaNet SiC
Fiches techniques
Schéma fonctionnel
