Texas Instruments Convertisseur CC-CC Flyback PSR LM25184/LM25184-Q1
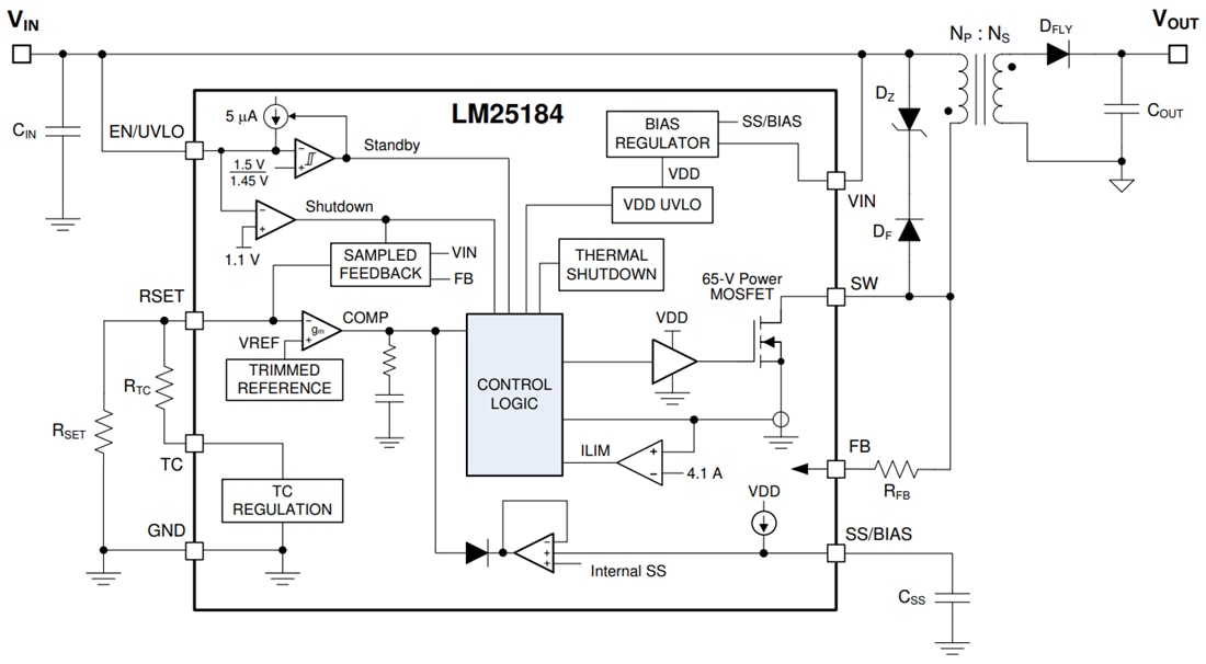
Le convertisseur CC/DC Flyback PSR LM25184/LM25184-Q1 de Texas Instruments est un convertisseur Flyback régulé côté primaire (PSR) à haut rendement sur une large plage de tension d'entrée de 4,5 V à 42 V. La tension de sortie isolée est échantillonnée à partir de la tension du Flyback côté primaire. Le niveau élevé d'intégration se traduit par une conception simple, fiable et à haute densité, un seul composant franchissant la barrière d'isolation. La commutation en mode de conduction limite (BCM) permet une solution magnétique compacte et une performance de régulation de la charge et de la ligne supérieure à ±1,5 %. Un MOSFET de puissance intégré 65 V fournit une puissance de sortie allant jusqu'à 15 W avec une marge de manœuvre améliorée pour les transitoires de ligne.Les LM25184 de Texas Instruments simplifient la mise en œuvre des alimentations CC/CC isolées avec des caractéristiques en option pour optimiser les performances de l'équipement final cible. La tension de sortie est réglée par une résistance, tandis qu'une résistance optionnelle améliore la précision de la tension de sortie en annulant le coefficient thermique de la chute de tension de la diode Flyback. Les autres caractéristiques comprennent un démarrage progressif fixe en interne ou programmable en externe, une entrée d'activation de précision avec hystérésis pour l'UVLO de ligne réglable, une protection contre les surcharges en mode hoquet et une protection contre l'arrêt thermique avec récupération automatique. Les dispositifs LM25184-Q1 sont qualifiés AEC-Q100 pour les applications automobiles.
Caractéristiques
- Compatible avec la sécurité fonctionnelle
- Documentation disponible pour aider à la conception de systèmes de sécurité fonctionnels
- Conçu pour des applications fiables et robustes
- Large plage de tension d'entrée de 4,5 V à 42 V avec un fonctionnement pouvant descendre à 3,5 V après le démarrage
- Solution robuste avec un seul dispositif franchissant la barrière d'isolation
- Précision de régulation en sortie ±1,5 % au total
- Compensation de température VOUT en option
- Plage de température de jonction de -40 °C à +150 °C
- Intégration réduit la taille et le coût de la solution
- MOSFET de puissance intégré de 65 V, 0,11 Ω
- Aucun optocoupleur ou enroulement auxiliaire de transformateur n'est nécessaire pour la régulation de VOUT.
- Compensation de boucle interne
- Fonctionnement indirect PSR à haut rendement
- Arrêt MOSFET quasi résonnant en BCM
- Option de polarisation externe pour une efficacité améliorée
- Implémentations à sortie simple et multiple
- Signatures EMI ultra-faibles conduites et rayonnées
- La commutation souple évite la récupération inverse de la diode
- Optimisé pour les exigences EMI CISPR 32
Applications
- Entraînements à moteurs (alimentations de pilote de grille SiC et IGBT)
- Émetteurs et actionneurs de terrain isolés
- Rails Bias Power isolés
Diagramme fonctionnel
