Texas Instruments Convertisseur indirect PSR LM25183/LM25183-Q1
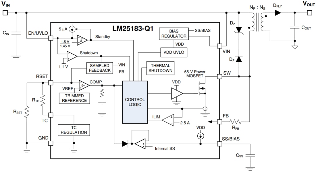
Le convertisseur Flyback régulé côté primaire (PSR) LM25183/LM25183-Q1 de Texas Instruments permet un haut rendement sur une large plage de tension d’entrée de 4,5 V à 42 V. La tension de sortie isolée est échantillonnée à partir de la tension Flyback côté primaire. Le haut niveau d'intégration se traduit par une conception simple, fiable et à haute densité avec un seul dispositif qui traverse la barrière d'isolation. La commutation en mode de conduction limite (BCM) permet une solution magnétique compacte et des performances de régulation de ligne et de charge supérieures à ±1,5 %. Un MOSFET de puissance à 65 V intégré fournit une puissance de sortie jusqu'à 10 W avec une marge améliorée pour les transitoires de ligne.Le LM25183/LM25183-Q1 de Texas Instruments simplifie la mise en œuvre d’alimentations CC-CC isolées avec des caractéristiques optionnelles pour optimiser les performances pour l’équipement final cible. La tension de sortie est définie par une résistance, tandis qu'une résistance optionnelle améliore la précision de la tension de sortie en éliminant le coefficient thermique de la chute de tension de la diode indirecte. Les caractéristiques supplémentaires incluent un démarrage progressif fixe ou programmable en interne, une entrée d'activation de précision avec hystérésis pour UVLO de ligne réglable, une protection contre les surcharges en mode « hoquet » et une protection contre l'arrêt thermique avec récupération automatique.
Le convertisseur LM25183-Q1 est homologué pour l’automobile AEC-Q100 classe 1 et est disponible en boîtier WSON 8 broches à pas de broche de 0,8 mm et flancs mouillables.
Caractéristiques
- Compatible avec la sécurité fonctionnelle
- Documentation disponible pour aider à la conception de systèmes de sécurité fonctionnels
- Conçu pour des applications fiables et robustes
- Large plage de tension d'entrée de 4,5 V à 42 V
- Solution robuste avec un seul dispositif franchissant la barrière d'isolation
- Précision de régulation en sortie ±1,5 % au total
- Compensation de température VOUT en option
- Plage de température de jonction de -40 °C à +150 °C
- Intégration réduit la taille et le coût de la solution
- MOSFET de puissance intégré de 65 V, 0,11 Ω
- Aucun bobinage auxiliaire d’optocoupleur ou transformateur n’est requis pour la régulation VOUT
- Fonctionnement Flyback PSR à haut rendement
- Arrêt MOSFET quasi résonnant en BCM
- Implémentations à sortie simple et multiple
- Signatures EMI ultra-faibles conduites et rayonnées
- La commutation souple évite la récupération inverse de la diode
- Optimisé pour les exigences CISPR 25 de classe 5
Applications
- Systèmes de transmission automobile HEV/EV
- Électronique de carrosserie automobile sous-bande AM
- Onduleur de traction (alimentations de pilote SiC et IGBT)
Fiches techniques
Schéma de principe fonctionnel
