Texas Instruments LM25141/LM25141-Q1 Synchronous Buck Controllers
Texas Instruments LM25141/LM25141-Q1 Synchronous Buck Controllers are intended for high voltage wide VIN step-down converter applications. The control method is peak current mode control. Current mode control provides inherent line feed-forward, cycle-by-cycle current limiting, and ease of loop compensation. The LM25141 features slew rate control to simplify compliance with CISPR and Automotive EMI requirements.The LM25141 has two selectable switching frequencies: 2.2MHz and 440kHz. Gate Drivers with Slew Rate Control can be adjusted to reduce EMI. The LM25141 operates in skip cycle mode for improved low power efficiency in light or no-load conditions. The LM25141 has a high voltage bias regulator with an automatic switch-over to an external bias to reduce the IQ current from VIN. The Texas Instruments LM25141-Q1 devices are AEC-Q100 qualified for automotive applications.
Features
- –40ºC to +125ºC ambient operating temperature range
- An AEC-Q100 qualified device is available
- VIN 3.8V to 45V (47V absolute maximum)
- Output: fixed 3.3V, 5V, or adjustable from 1.5V - 15V with ±0.8% accuracy
- Fixed 2.2MHz or 440kHz switching frequency with ±5% accuracy
- High-side and low-side gate drive with slew rate control
- Optional frequency shift by varying an analog voltage or RT resistor
- Optional synchronization to an external clock
- Optional spread spectrum
- Shutdown mode IQ of 10µA typical
- Low standby mode IQ of 35µA typical
- 75mV current limit threshold with ±0.9% accuracy
- An external resistor or DCR current sensing
- Output enable logic input
- Hiccup mode for sustained overload
- Power Good indication output
- Selectable diode emulation or forced Pulse Width Modulation
- QFN-24 package with wettable flanks
Applications
- Automotive applications
- Infotainment systems
- Instrumentation clusters
- Advanced Driver Assistance Systems (ADAS)
Datasheets
Videos
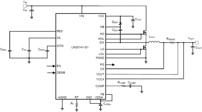
Simplified Schematic
Publié le: 2017-04-19
| Mis à jour le: 2022-04-26
