Texas Instruments Régulateurs SIMPLE SWITCHER® LM22680
Les régulateurs abaisseurs LM22680 SIMPLE SWITCHER® de Texas Instruments offrent toutes les fonctions nécessaires pour mettre en place un régulateur abaisseur (Buck) haute tension efficace à l'aide d'un minimum de composants extérieurs. Ces régulateurs simples d'utilisation intègrent un interrupteur MOSFET canal N capable de fournir jusqu'à 2 A de courant de charge. Une excellente régulation de la tension de ligne et de la charge avec un haut rendement (>90 %) font partie de leurs points forts. Le contrôle du mode de tension garantit un temps d'allumage minimum rapide, permettant un plus large rapport entre les tensions d'entrée et de sortie. La compensation de boucle interne signifie que l'utilisateur n'a plus besoin de calculer les composants de compensation de boucle. Une tension de sortie fixe de 5 V ou ajustable est possible. La fréquence de commutation par défaut est réglée à 500 kHz, permettant ainsi de petits composants extérieurs et une bonne réponse transitoire. Par ailleurs, la fréquence peut être réglée entre 200 kHz et 1 MHz avec une seule résistance externe. L'oscillateur interne peut être synchronisé sur une horloge du système ou bien sur l'oscillateur d'un autre régulateur. Une entrée activant la précision permet de simplifier le contrôle des régulateurs et le séquencement en puissance du système. En mode arrêt, le régulateur ne consomme que 25 µA (std). Une fonction de démarrage doux réglable est offerte par sélection d'un simple condensateur externe. Le LM22680 comprend également un arrêt thermique intégré et une limitation de courant pour prévenir toute surcharge accidentelle.Caractéristiques
- 4.5V to 42V wide input voltage range
- Internally compensated voltage mode control
- Stable with low ESR ceramic capacitors
- 200mΩ N-Channel MOSFET
- Output voltage option: ADJ (outputs as low as 1.285V)
- ±1.5% feedback reference accuracy
- 500kHz default switching frequency
- Adjustable switching frequency and synchronization
- -40°C to 125°C operating junction temperature range
- Precision enable pin
- Integrated boot-strap diode
- Adjustable soft-start
Applications
- Industrial control
- Telecom and Datacom systems
- Embedded systems
- Conversions from standard 24V, 12V and 5V input rails
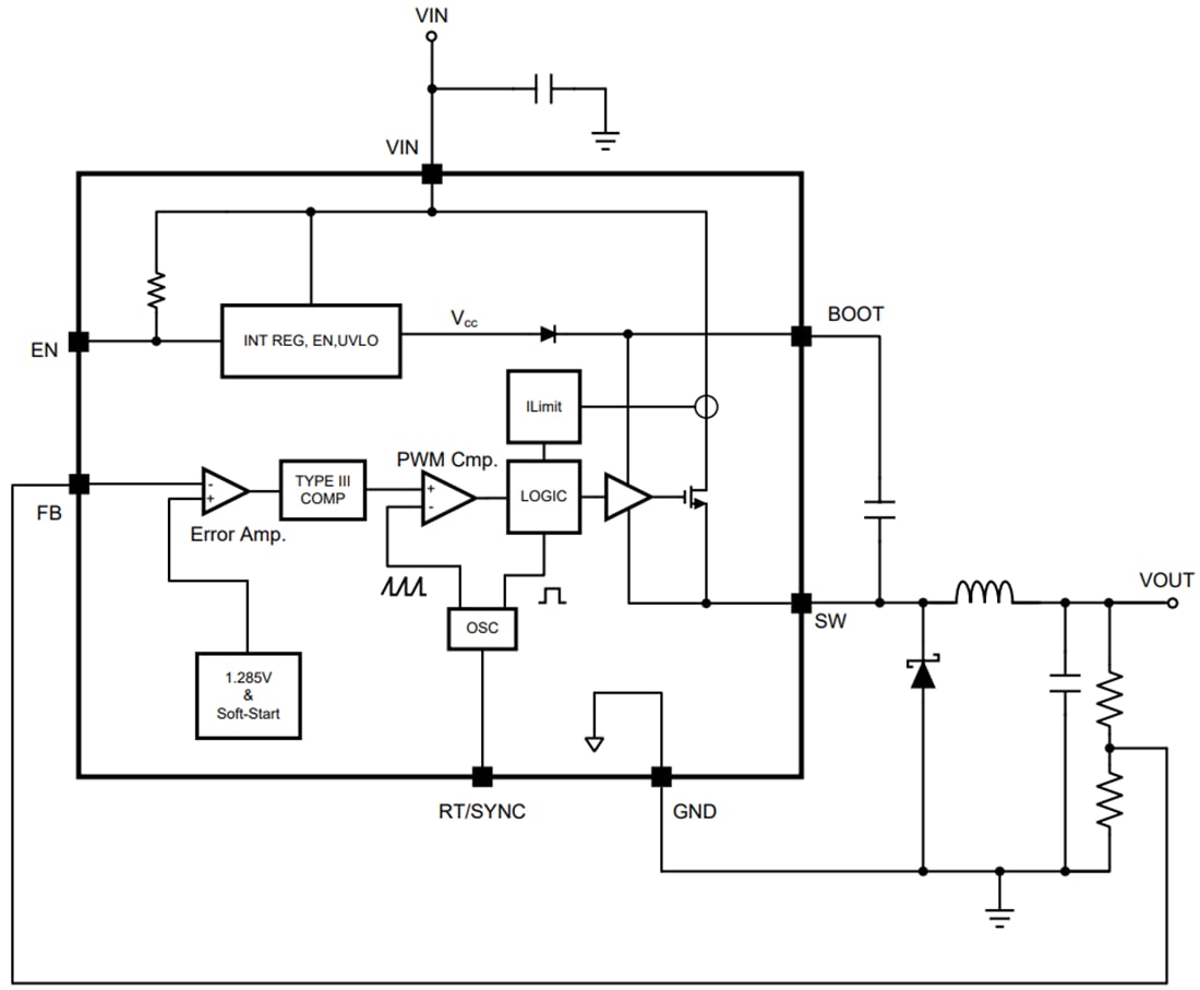
Functional Block Diagram
TI WEBENCH Designer
Publié le: 2014-02-27
| Mis à jour le: 2022-03-11
