Texas Instruments Régulateurs SIMPLE SWITCHER® LM2267x Texas Instruments
Les régulateurs abaisseurs SIMPLE SWITCHER® LM2267x Texas Instruments disposent de nombreux améliorations et perfectionnements par rapport à la série SIMPLE SWITCHER, notamment une plage d'entrée réduite à 4,5 V. Les composants LM2267x de TI disposent aussi d'une meilleure précision en sortie, d'une fréquence de commutation ajustable, d'une activation de la précision et d'un boîtier écologique endurci thermiquement. Ces régulateurs abaisseurs offrent une limite de courant ajustable et une synchronisation de la fréquence jusqu'à 1 MHz.Caractéristiques
- Wide Input Voltage Range from 4.5V-42V
- Load Currents from 0.5A-5A
- Adjustable and Fixed Output Voltages
- Adjustable and Fixed Switching Frequencies (up to 1MHz) for optimal size and efficiency
- External Soft Start
- Precision Enable
- Internally compensated voltage mode control minimizes external component count
- VOUT accurate within 2.0%, worst case
- Adjustable current limit
- Frequency Sync up to 1MHz
- PSOP-8 and TO263-7 THIN packages
Applications
- Industrial Control
- Telecom and Datacom Systems
- Embedded Systems
- Conversions from Standard 24V, 12V and 5V Input Rails
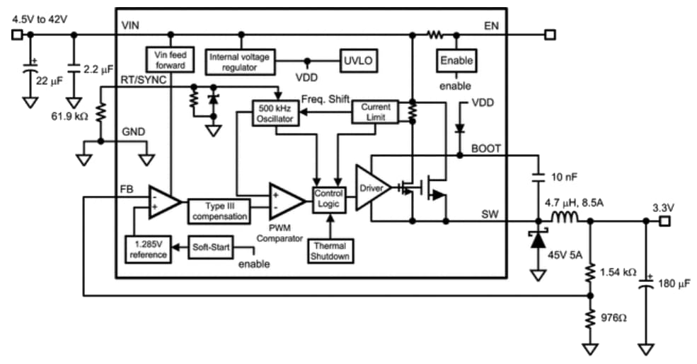
Typical Application
Publié le: 2013-09-03
| Mis à jour le: 2023-05-19
