Texas Instruments Pilote de grille à demi-pont LM2105
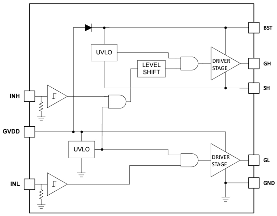
Le pilote de grille demi-pont LM2105 de Texas Instruments est un pilote de grille compact à haute tension conçu pour piloter à la fois les MOSFET à canal N côté haut et côté bas dans une configuration Buck synchrone ou à demi-pont. La diode d'amorçage intégrée économise de l'espace sur la carte et réduit les coûts du système en éliminant le besoin d'une diode discrète externe.La gestion de la tension négative transitoire de –1 V CC et –19,5 V sur la broche SH améliore la robustesse du système dans les applications très bruyantes. Le petit boîtier WSON à 8 broches endurci thermiquement améliore la disposition du circuit imprimé en permettant de placer le pilote plus près des phases du moteur. Le LM2105 de Texas Instruments est également disponible en boîtier SOIC à 8 broches compatible avec les brochages à la norme industrielle. Le verrouillage de sous-tension (UVLO) est fourni sur les rails d'alimentation côté bas et côté haut pour une protection pendant la mise sous tension et la mise hors tension.
Caractéristiques
- Pilote deux MOSFET à canal N dans une configuration en demi-pont
- Diode d'amorçage intégrée
- Verrouillage de sous-tension standard 5 V sur GVDD
- Tension recommandée maximale de 105 V sur BST
- Tension transitoire négative maximale absolue de –19,5 V sur SH
- Courants source/dissipateur de crête 0,5 A/0,8 A
- Retard de propagation standard de 115 ns
Applications
- Moteurs CC brushless (BLDC)
- Moteurs synchrones à aimants permanents (PMSM)
- Aspirateurs sans fil
- Outils de jardin sans fil et électriques
- Vélos électriques et trottinettes électriques
- Équipement de test de batterie
- Alimentation sans interruption (ASI) hors ligne
- Pilote MOSFET ou IGBT à usage général
Ressources supplémentaires
Schéma fonctionnel
Publié le: 2023-08-04
| Mis à jour le: 2024-01-19
