Texas Instruments Pilote de grille à demi-pont LM2104
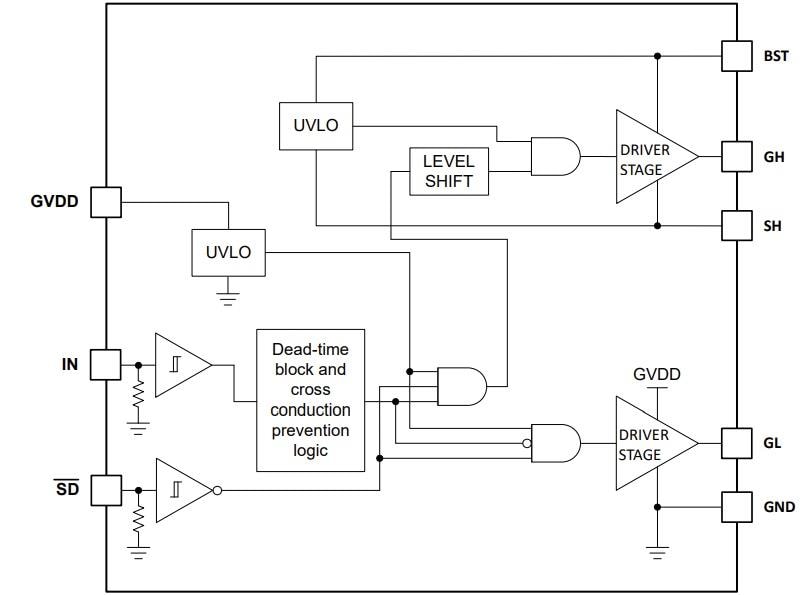
Le pilote de grille demi-pont LM2104 de Texas Instruments est conçu pour piloter à la fois les MOSFET à canal N côté haut et côté bas dans une configuration abaisseur synchrone ou demi-pont. Ce pilote de grille présente un verrouillage de sous-tension standard de 8 V sur GVDD, 107 V de tension maximale absolue sur BST et une gestion de tension transitoire négative maximale de –19,5 V sur SH. Le pilote LM2104 offre un temps mort interne fixe standard de 475 ns, un délai de propagation standard de 115 ns et une prévention de conduction croisée intégrée. Ce pilote de grille haute tension compact est disponible dans un boîtier SOIC à 8 broches compatible avec les brochages standard de l'industrie. Les applications typiques incluent les moteurs CC sans balais (BLDC), les moteurs synchrones à aimant permanent (PMSM), les servomoteurs/moteurs pas à pas, les aspirateurs sans fil, les vélos électriques, les trottinettes électriques et les équipements de test de batterie.Caractéristiques
- Pilote deux MOSFET à canal N dans une configuration en demi-pont
- Verrouillage standard de sous-tension à 8 V sur GVDD
- Temps mort interne fixe standard de 475 ns
- Délai de propagation standard de 115 ns
- Tension transitoire négative maximale absolue de –19,5 V sur SH
- Tension maximale absolue sur BST : 107 V
- Courants source/puits de pointe de 0,5 V/0,8 V
- Prévention de conduction croisée intégrée
- Broche d'entrée logique d'arrêt SD
- Broche d'entrée unique IN
Applications
- Moteurs CC brushless (BLDC)
- Entraînements de servomoteurs et de moteurs pas à pas
- Outils de jardin sans fil et électriques
- Aspirateurs sans fil
- Équipement de test de batterie
- Vélos électriques et trottinettes électriques
- Alimentation sans interruption hors ligne (UPS)
- Moteurs synchrones à aimant permanent (PMSM)
- Pilote MOSFET ou IGBT à usage général
Schéma fonctionnel
Circuit d'application standard
Publié le: 2024-01-09
| Mis à jour le: 2024-01-24
