Texas Instruments Pilote de grille à demi-pont LM2101
Le pilote de grille à demi-pont LM2101 de Texas Instrument est un pilote de grille compact à haute tension conçu pour piloter à la fois les MOSFET à canal N côté haut et côté bas dans une configuration abaisseur synchrone ou demi-pont. La gestion des tensions négatives transitoires –1 VCC et –19,5 V sur la broche SH améliore la robustesse du système dans les applications à bruit élevé. Le petit boîtier WSON à 8 broches endurci thermiquement améliore la disposition du circuit imprimé en permettant de placer le pilote plus près des phases du moteur. Le LM2101 de Texas Instruments est également disponible en boîtier SOIC à 8 broches compatible avec les brochages à la norme industrielle. Le verrouillage de sous-tension (UVLO) est fourni sur les rails d'alimentation côté bas et côté haut pour une protection pendant la mise sous tension et la mise hors tension.Caractéristiques
- Pilote deux MOSFET à canal N dans une configuration en demi-pont
- Verrouillage standard de sous-tension sur GVDD : 8 V
- Tension transitoire négative maximale absolue de –19,5 V sur SH
- Tension maximale absolue sur BST : 107 V
- Courants source/puits de pointe : 0,5 A/0,8 A
- Retard de propagation standard de 115 ns
Applications
- Moteurs CC brushless (BLDC)
- Moteurs synchrones à aimants permanents (PMSM)
- Aspirateurs sans fil
- Outils de jardin sans fil et électriques
- Vélos électriques et trottinettes électriques
- Équipement de test de batterie
- Alimentation sans interruption (ASI) hors ligne
- Pilote MOSFET ou IGBT à usage général
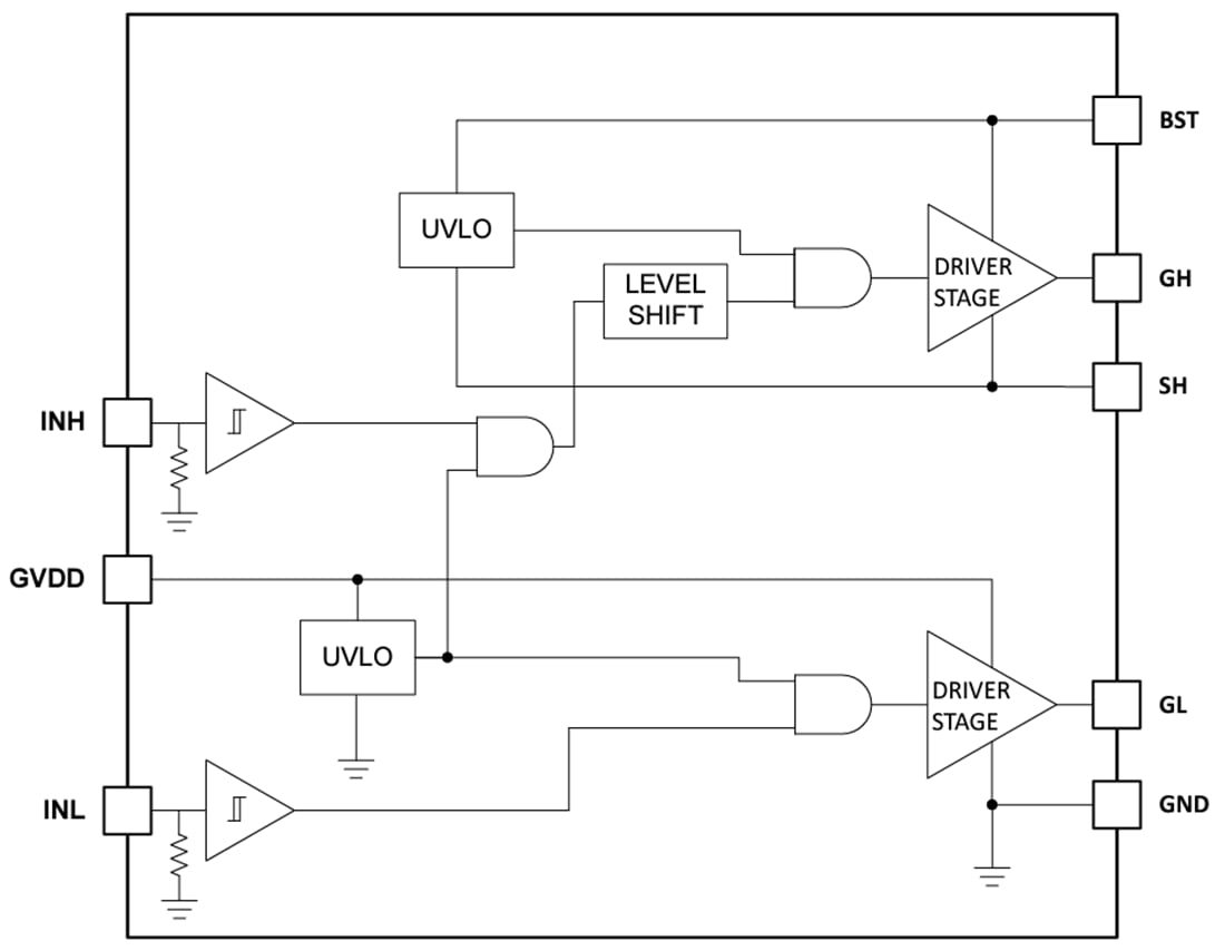
Schéma fonctionnel
Publié le: 2024-01-17
| Mis à jour le: 2024-01-23
