Texas Instruments Amplificateur d'Instrumentation à bruit Ultra-faible INA849
L'amplificateur d'Instrumentation Texas Instruments INA849 à bruit Ultra-faible est optimisé pour une précision maximale dans les systèmes à haute résolution et un fonctionnement sur une large plaged'alimentation simple ou double. Le composant offre un courant de polarisation d'entrée significativement plus faible que ses concurrents en raison des transistors d'entrée Super-bêta. Un procédé de fabrication de pointe fournit un bruit de tension exceptionnellement faible, une tension de décalage d'entrée et une dérive de tension de décalage.Les résistances intégrées assorties avec précision fournissent un taux élevé de réjection en mode commun de 92 dB (G = 1) sur l'ensemble de la plage d'entrée en mode commun. Une seule résistance externe définit tout gain de 1 à 10 000. La topologie de rétroaction du courant de l'INA849 de Texas Instruments fournit une large bande passante à des gains plus élevés pour les signaux très petits et en mouvement rapide. Par exemple, le composant fournit 8 MHz de bande passante à G = 100 et 28 MHz à A G = 1, avec un temps de stabilisation rapide de 0,4 µs (0,01%) pour piloter directement des convertisseurs analogique-numérique (CAN) à haute résolution.
Caractéristiques
- Bruit Ultra-faible (bruit de tension d'entrée 1 nV/√Hz (standard) )
- Performances d'entrée super-bêta de précision
- Faible tension de décalage 35 µV (maximum)
- Faible dérive de la tension résiduelle 0,4 µV/°C (maximum)
- Faible courant de polarisation en entrée de 20 nA (maximum)
- 5 ppm/°C pour G = 1 (maximum) faible dérive de gain
- Largeur de bande 28 MHz (G = 1), 8 MHz (G = 100)
- Vitesse de balayage 35 V/µs
- 120 dB (minimum) pour une réjection maximale du gain en mode commun
- Plage d'alimentation
- Alimentation simple de 8 V à 36 V
- Alimentation double de ± 4 V à ±18 V
- Plage de température spécifiée de –40°C à +125 C
- Boîtier SOIC 8 broches
Applications
- Module d'entrée analogique
- Préamplificateur de Microphone
- Émetteur de flux
- Test de batterie
- Test LCD
- Électrocardiogramme (ECG)
- Équipement chirurgical
- Analyse des processus (pH, gaz, concentration, force et humidité)
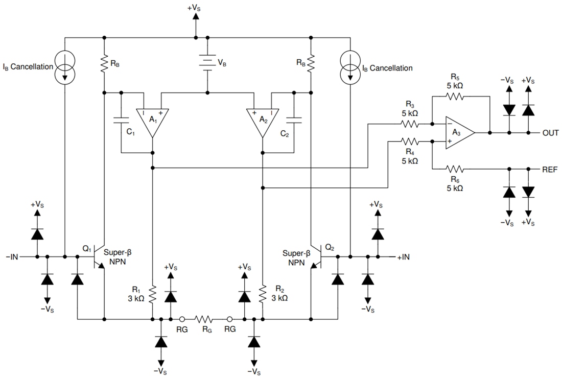
Schéma de principe fonctionnel
Publié le: 2021-01-19
| Mis à jour le: 2022-03-11
