Texas Instruments Amplificateur d'instrumentation à gain fixe INA848
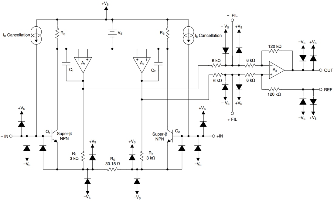
L’amplificateur d’instrumentation à gain fixe INA848 de Texas Instruments est optimisé pour des mesures de haute précision, telles que des signaux d’entrée différentiels très petits et rapides. La topologie super-bêta de TI fournit un courant de polarisation en entrée et un bruit de courant très faibles. Les transistors bien adaptés aident à atteindre un très faible décalage et une très faible dérive de décalage. L'adaptation des résistances internes produit un rapport de réjection en mode commun élevé de 132 dB sur l'ensemble de la plage de tension d'entrée et une très faible erreur de dérive de gain de 5 ppm/C (max).La topologie de rétroaction de courant de l'INA848 produit une grande largeur passante de 2,8 MHz à un gain fixe de 2000, éliminant le besoin d’étages de gain ultérieurs. Le plancher de bruit très faible de 1,3 nV/√Hz minimise l’impact sur le nombre équivalent de bits (ENOB) lors de l’interface avec des convertisseurs analogique-numérique (CAN) à haute résolution. L'INA848 permet d’ajouter des filtres entre les étages de gain (broches 2 et 3) pour maintenir une intégrité de signal adéquate.
Ces caractéristiques uniques de l'INA848 de Texas Instruments font de ce composant un excellent choix pour les applications nécessitant des mesures de haute précision, telles que les instruments médicaux haut de gamme, l’électroencéphalographie, la détection des vibrations et les mesures de déplacement. Ce composant est conçu pour des alimentations simples de 8 V à 36 V ou de ±4 V à ±18 V sur des alimentations doubles.
Caractéristiques
- Gain fixe de 2 000 V/V
- Accès aux nœuds internes pour filtrage
- Ultra-faible bruit : bruit de tension d'entrée 1,5 nV/√Hz (maximum)
- Performances d'entrée super-bêta de précision
- Faible tension de décalage 35 µV (maximum)
- Faible dérive de la tension résiduelle : 0,45 µV/°C (maximum)
- Faible courant de polarisation en entrée : 25 nA (standard)
- Dérive de gain : 5 ppm/°C (maximum)
- Largeur de bande : 2,8 MHz
- Taux de dérive : 45 V/µs
- Réjection en mode commun : 132 dB (minimum)
- Plage d'alimentation
- Alimentation simple de 8 V à 36 V
- Alimentation double de ± 4 V à ±18 V
- Plage de température spécifiée de –40°C à +125 C
- Boîtier SOIC 8 broches
Applications
- Équipement chirurgical
- Électrocardiogramme (ECG)
- Scanner à ultrasons
- Test de semi-conducteur
- Acquisition de données (DAQ)
- Analyse vibrationnelle
Schéma fonctionnel
