Texas Instruments Amplificateur d'instrumentation d'alimentation INA827 2,7 à 36 V
L'amplificateur d'instrumentation d'alimentation INA827 de Texas Instruments de 2,7 à 36 V offre une consommation énergétique extrêmement faible et fonctionne sur une large plage à simple ou double alimentation. Le INA827 de TI est optimisé pour la plus faible déviation de gain possible avec seulement 1/1 000 000/ºC à G=5, sans besoin de résistance. Une seule résistance externe fixe le gain de 5 à 1 000. L'amplificateur d'instrumentation INA827 de TI est optimisé pour fournir un excellent de taux de réjection en mode commun (CMRR) de plus de 88 dB (G=5) pour des fréquences maximales de 5 kHz. À G=5, le taux CMRR dépasse 88 dB sur la plage complète d'entrée en mode commun depuis l'alimentation négative jusqu'au 1 V de l'alimentation positive. Grâce à une sortie rail-à-rail, le composant INA827 est bien adapté pour un fonctionnement basse tension à partir d'une alimentation simple de 2,7 V de même qu'une alimentation double, jusqu'à ±18 V. Un circuit additionnel protège les entrées contre la surtension jusqu'à ±40 V au-dessus des alimentations en limitant les courants d'entrée à un niveau sûr. L'INA827EVM fournit une évaluation fonctionnelle de base à l'INA827.Caractéristiques
- Eliminates Errors from External Resistors at Gain of 5
- Common-Mode Range Goes Below
- Negative Supply
- Input Protection: Up to ±40V
- Rail-to-Rail Output
- Outstanding Precision
- Common-Mode Rejection: 88dB, min
- Low Offset Voltage: 150µV, max
- Low Drift: 2.5µV/°C, max
- Low Gain Drift: 1ppm/°C, max (G = 5 V/V)
- Power-Supply Rejection
- 100dB, min (G = 5)
- Noise: 17 nV/√Hz, G = 1000 V/V
- High Bandwidth
- G = 5: 600kHz
- G = 100: 150kHz
- Supply Current: 200µA, typ
- Supply Range
- Single Supply: +2.7V to +36V
- Dual Supply: ±1.35V to ±18V
- Specified Temperature Range
- -40°C to +125°C
Applications
- Industrial Process Controls
- Multichannel Systems
- Power Automation
- Weigh Scales
- Medical Instrumentation
- Data Acquisition
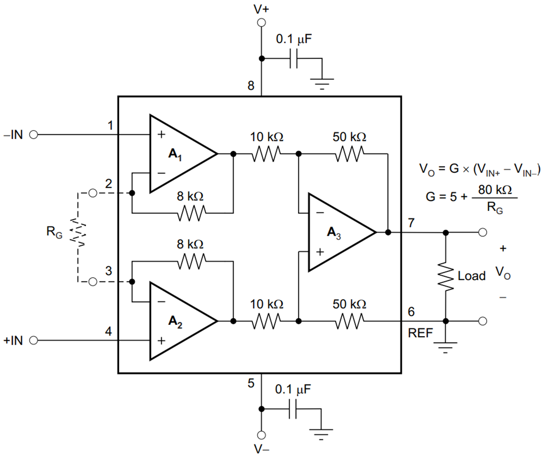
Functional Block Diagram
Publié le: 2012-09-04
| Mis à jour le: 2022-03-11
