Texas Instruments Modules d'évaluation INA79xEVM
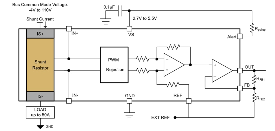
Les modules d'évaluation INA79xEVM de Texas Instruments permettent aux utilisateurs d'évaluer les amplificateurs de détection de courant INA790x et INA791x. Ces dispositifs sont des amplificateurs de détection de courant bidirectionnels ultra-précis, dotés de la technologie EZShunt™ 75 A et d'une plage -4 V à 110 V. Le module INA79xEVM de TI fournit une plateforme qui permet la configuration du gain et de la tension de référence.Caractéristiques
- Évaluation de toutes les options de sensibilité pour les INA790 et INA791
- Facilité d'accès aux PINS du dispositif avec des points d'essai
- Évaluation des configurations côté haut et côté bas
Applications
- Entraînements à moteur, solénoïdes et actionneurs
- Machine à moulage par injection, outils électriques sans fil
Schéma fonctionnel du dispositif INA750
Configuration du courant direct côté haut
Publié le: 2025-02-03
| Mis à jour le: 2025-08-26
