Texas Instruments INA30x/INA30x-Q1 Current Sense Amplifiers
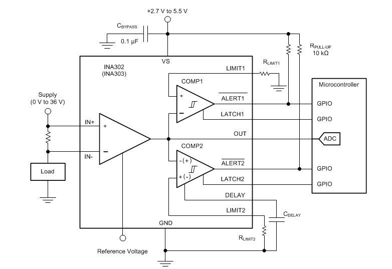
Texas Instruments INA30x/INA30x-Q1 Overcurrent Protection High-Speed, Precision Current Sense Amplifiers offer two high-speed integrated comparators that detect out-of-range current conditions. The INA302/INA302-Q1 and the INA303/IN303-Q have comparators configured to respond to overcurrent conditions. The INA303/INA303-Q1, however, also responds to an undercurrent condition in a windowed configuration. Each comparator features an adjustable limit threshold range using an external limit-setting resistor. The monitors measure differential voltage signals, independent of the supply, varying from -0.1V up to 36V on common-mode voltages. The device features an operating voltage supply of 2.7V to 5.5V using a maximum supply current of 950µA. The INA30x/INA30x-Q1 is available in a 14-pin TSSOP package with a specified over extended operating temperature range of (–40°C to +125°C). The Texas Instruments INA30x-Q1 devices are AEC-Q100 qualified for automotive applications.Features
- –0.1V to 36V wide common-mode input range
- Dual comparator outputs
- INA302: Two independent over-limit alerts
- INA303: Window comparator
- Threshold levels set individually
- 1µs comparator 1 alert response
- 2µs to 10s comparator 2 adjustable delay
- Open-drain outputs with independent latch control modes
- High accuracy amplifier
- 30µV (max., A3 version) offset voltage
- 0.5µV/°C (max.) offset voltage drift
- 0.15% (max., A3 version) gain error
- 10ppm/°C gain error drift
- Available amplifier gains
- INA302A1, INA303A1: 20V/V
- INA302A2, INA303A2: 50V/V
- INA302A3, INA303A3: 100V/V
Applications
- Overcurrent protection
- Motor control
- Power-supply protection
- Computers and servers
- Telecom equipment
Datasheets
Block Diagram
Publié le: 2018-04-13
| Mis à jour le: 2022-11-29
