Texas Instruments INA165x/INA165x-Q1 SoundPlus Audio Line Receiver
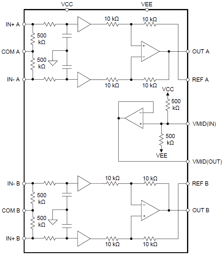
Texas Instruments INA165x/INA162x-Q1 SoundPlus™ Audio Line Receiver achieves an extremely high common-mode rejection ratio (CMRR) of 91dB while maintaining ultra-low THD+N of –120dB at 1kHz for 22dBu signal levels. The excellent CMRR performance of the INA165x is achieved through precise matching of on-chip resistors. These resistors deliver far superior matching compared to external components and are immune to mismatches introduced by printed circuit board (PCB) layouts. Unlike other line receiver products, the INA165x CMRR is characterized over temperature and tested in production to deliver consistent performance in various applications. The INA165x operates over a very wide-supply range of ±2.25V to ±18V on 10.5mA of supply current. In addition to the two line-receiver channels, a buffered mid supply reference output is included. This reference output allows the INA165x to be configured for dual- or single-supply applications. The mid-supply output can be used as a bias voltage for other analog circuitry in the signal chain. The Texas Instruments INA165x-Q1 devices are AEC-Q100 qualified for automotive applications.Features
- High common-mode rejection
- 91dB (typical)
- High input impedance (1MΩ differential)
- 10.5mA (typical) low quiescent current
- Short-circuit protection
- Integrated EMI filters
- –104.7dBu, unweighted ultra-low noise
- Ultra-low total harmonic distortion + noise
- –120dB THD+N (22dBu, 22kHz bandwidth)
- 2.7MHz wide bandwidth
- ±2.25V to ±18V wide supply range
- Available in a small TSSOP-14 package
- INA165x-Q1 is qualified for automotive applications
- AEC-Q100 qualified with the following results
- Device temperature grade 1: –40°C to +125°C ambient operating temperature
- Device HBM ESD Classification: 2
- Device CDM ESD Classification: C5
Applications
- Differential audio interfaces
- Audio input circuitry
- Line drivers
- Audio power amplifiers
- Audio analyzers
- High-end audio and video (A/V) receivers
Datasheets
Functional Block Diagram
Publié le: 2017-07-19
| Mis à jour le: 2022-06-02
