Texas Instruments Diode de protection DES ESD1LIN24/ESD1LIN24-Q1
La diode de protection DES ESD1LIN24/ESD1LIN24-Q1 de Texas Instruments est un dispositif de protection DES bidirectionnel monocanal à faible capacité pour le réseau d'interconnexion local (LIN). Ce composant est classé pour dissiper des amorces DES de contact au-delà du niveau maximal spécifié dans la norme internationale CEI 61000-4-2 (contact ± 30 kV, entrefer ± 30 kV). La faible tension de serrage et la faible résistance dynamique aident à protéger les systèmes contre les événements transitoires. Cette protection est essentielle dans les systèmes de sécurité qui nécessitent un haut niveau de robustesse et de fiabilité. Les composants ESD1LIN24-Q1 de Texas Instruments sont homologués AEC-Q100 pour les applications automobiles.Caractéristiques
- Protection DES CEI 61000-4-2 niveau 4
- Décharge par contact : ±30 kV
- Décharge entrefer ± 30 kV
- Protection contre les surtensions robuste
- CEI 61000-4-5 (8/20 µs): 4,3 A
- Tension de fonctionnement 24 V
- Protection ESD bidirectionnelle
- La faible tension de serrage protège les composants en aval
- Plage de température de –55 °C à +150 °C
- Capacité d'E/S égale à 2,3 pF (standard)
- Proposé en boîtier SOD-323 (DYF) à la norme industrielle
- Boîtiers plombés utilisés pour l'inspection optique automatique (AOI)
Applications
- Réseaux de contrôle industriels
- Réseau d'interconnexion local (LIN)
- Protection DES de CAN à ligne unique
- DeviceNet
- Systèmes de distribution intelligents
- Contrôleur d'alimentation USB (PD-USB)
- Protection VBUS
- Protection d'E/S
Fiches techniques
Ressources supplémentaires
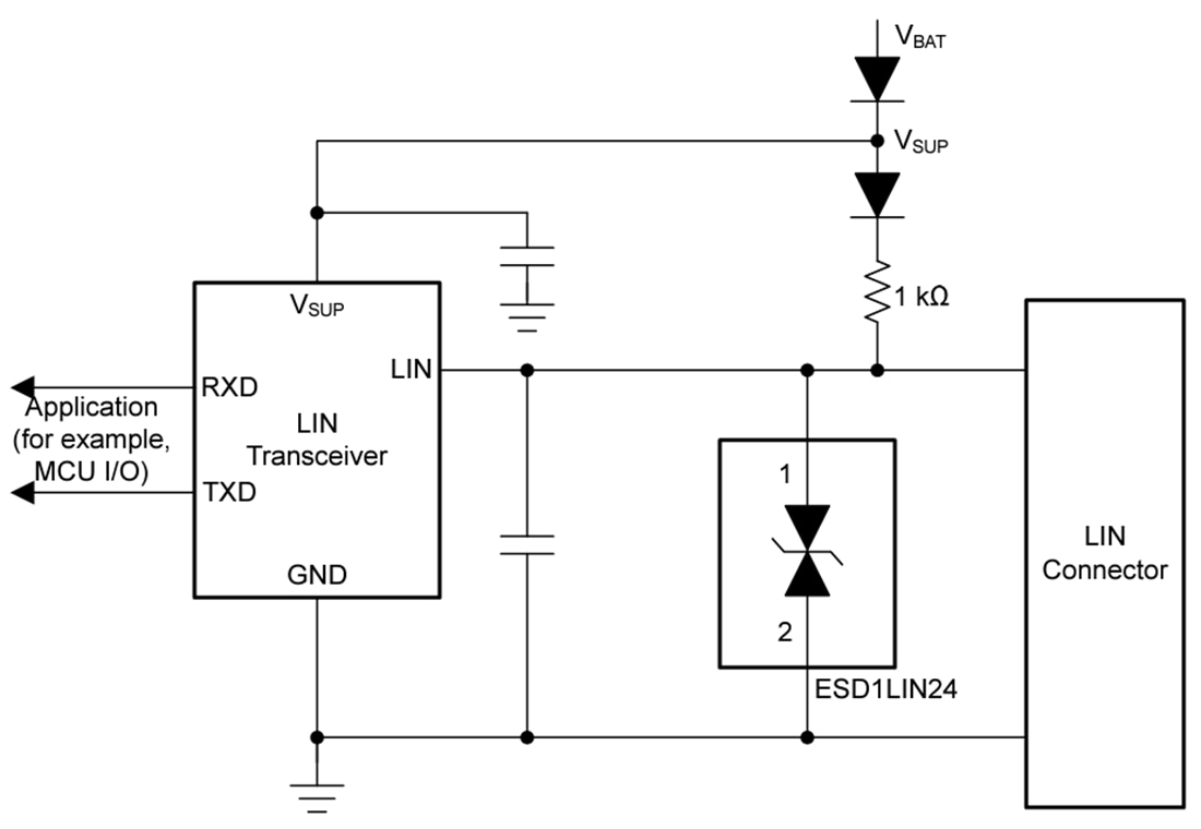
Application standard
Publié le: 2023-01-25
| Mis à jour le: 2023-02-09
