Texas Instruments DS125BR111 12.5Gbps Linear Repeater
Texas Instruments DS125BR111 12.5Gbps Linear Repeater is an extremely low-power, high-performance repeater/redriver. It is designed to support 1-lane carrying high-speed interface up to 12.5Gbps. The receiver's continuous-time linear equalizer (CTLE) provides a boost of 3-10dB at 6GHz in each channel.When operating in SAS-3 or PCIe Gen-3 applications, the DS125BR111 from Texas Instruments preserves transmit signal characteristics. This allows the host controller and the end point to negotiate transmit equalizer coefficients. Transparency to the link training protocol maximizes the flexibility of the physical placement of the device within the interconnect. It also improves overall channel performance.
Features
- Low 65mW / channel (typ) power consumption
- Advanced signal conditioning I/O receive CTLE up to 10dB at 6GHz
- Supports link training
- Supports Out-of-Band (OOB) signaling
Applications
- SAS-1/2/3 and SATA-1/2/3
- PCI express 1/2/3
- Other proprietary interfaces up to 12.5Gbps
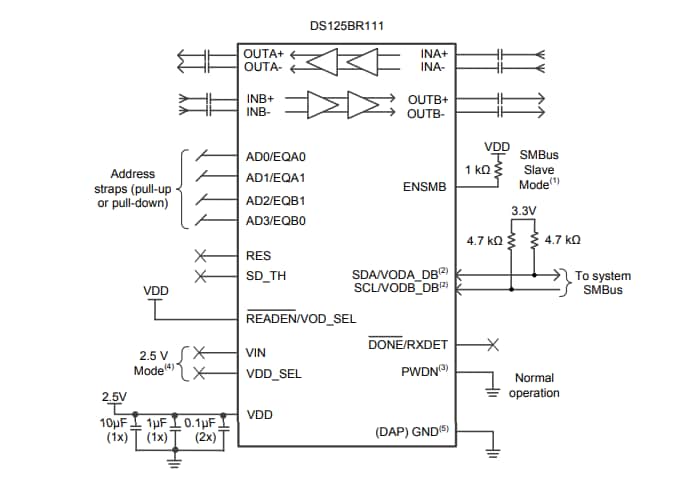
Simplified Schematic
Publié le: 2015-09-17
| Mis à jour le: 2022-03-11
