Texas Instruments Double pilote à demi-pont DRV8839
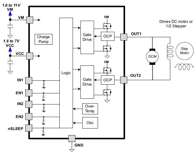
Le double pilote basse tension à demi-pont Texas Instruments DRV8839 1,8 A avec interface de commande individuelle fournit une solution polyvalente de pilote de puissance pour les caméras, les produits de consommation, les jouets et d'autres applications à basse tension ou à piles. Ce composant TI dispose de deux pilotes à demi-pont en H indépendants et peut piloter un moteur CC ou un bobinage de moteur pas à pas, ainsi que d'autres composants comme les solénoïdes. Les étages de sortie utilisent des MOSFET de puissance à n canaux configurés en demi-ponts en H. Une pompe de charge interne génère les tensions de pilotage de porte nécessaires. Le DRV8839 peut fournir un courant de sortie jusqu'à 1,8 A. Il fonctionne sur une tension d'alimentation du moteur de 1,8 à 11 V et sur une tension d'alimentation de l'appareil de 1,8 à 7 V. Le DRV8839EVM est une solution complète pour l'évaluation du pilote de moteur à balais CC basse tension DRV8839. Il comprend un microcontrôleur MSP430 pré-programmé pour recueillir les données de deux potentiomètres analogiques dédiés, afin de contrôler en mode PWM la vitesse des deux moteurs.The output stages use N-channel power MOSFETs configured as ½-H-bridges. An internal charge pump generates needed gate drive voltages. DRV8839 can supply up to 1.8A of output current. It operates on a motor power supply voltage from 1.8V to 11V and a device power supply voltage of 1.8V to 7V. DRV8839EVM is a complete solution for evaluating the DRV8839 low voltage brushed DC motor driver. It includes an MSP430 microcontroller that is pre-programmed to take input from two dedicated analog potentiometers, for PWM speed control of two motors.
Caractéristiques
- Dual ½-H-Bridge Motor Driver
- Drives a DC Motor or One Winding of a Stepper Motor, or Other Loads
- Low MOSFET On-Resistance: HS + LS 280mΩ
- 1.8A Maximum Drive Current
- 1.8V to 11V motor operating supply voltage range
- Separate motor and logic supply pins
- Individual ½-H-Bridge control input interface
- Low-power sleep mode with 120nA maximum combined supply current
Applications
- Battery-powered
- DSLR lenses
- Consumer products
- Toys
- Robotics
- Cameras
- Medical devices
Block Diagram
Publié le: 2013-05-06
| Mis à jour le: 2022-03-11
