Texas Instruments Pilote moteur CC brossé basse tension 1 A DRV8830
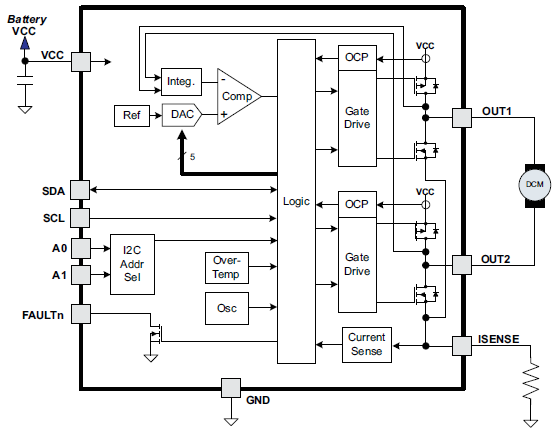
Le pilote moteur CC à balais basse tension 1 A DRV8830 Texas Instruments fournit une solution intégrée pour piloter les moteurs des jouets fonctionnant avec des piles, des imprimantes et autres applications de contrôle de mouvement basse tension ou alimentées par piles. Le DRV8830 de TI dispose d'un pilote à pont en H et peut piloter un moteur CC ou un bobinage de moteur pas à pas, ainsi que d'autres charges comme les solénoïdes. Le bloc pilote en sortie de ce pilote moteur CC de TI est constitué de MOSFET de puissance à N et P voies, configurés en pont en H pour piloter le bobinage du moteur.Caractéristiques
- H-Bridge Voltage-Controlled Motor Driver
- Drives DC Motor, One Winding of a Stepper Motor, or Other Actuators/Loads
- Efficient PWM Voltage Control for Constant Motor Speed With Varying Supply Voltages
- Low MOSFET On-Resistance
- HS + LS 450mΩ
- 1A Maximum DC/RMS or Peak Drive Current
- 2.75V to 6.8V Operating Supply Voltage Range
- 300nA (Typical) Sleep Mode Current
- Serial I²C-Compatible Interface
- Multiple Address Selections Allow Up to 9 Devices on One I²C Bus
- Current Limit Circuit and Fault Output
- Thermally Enhanced Surface Mount Packages
Applications
- Battery-Powered
- Printers
- Toys
- Robotics
- Cameras
- Phones
- Small Actuators, Pumps, etc.
Functional Block Diagram
Publié le: 2012-07-03
| Mis à jour le: 2022-03-11
