Texas Instruments CI pilote quadruple côté bas DRV8803
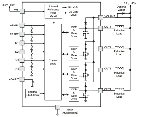
L'IC pilote quadruple côté bas de Texas Instruments DRV8803 inclut des diodes intégrées pour verrouiller les transitoires de désactivation générés par des charges inductives. Ces dispositifs CI sont des dispositifs à 4 canaux avec une plage de tension d'alimentation de fonctionnement de 8,2 V à 60 V. Les CI pilotes DRV8803 sont contrôlés via une simple interface parallèle. Ces CI pilotes présentent une protection contre les surintensités, les courts-circuits, un verrouillage de sous-tension et de surchauffe. Les CI pilotes DRV8803 sont utilisés dans des applications telles que les pilotes de relais, les pilotes de solénoïdes, les pilotes de moteurs pas à pas unipolaires et les commutateurs côté bas généraux.Caractéristiques
- Pilotes côté bas protégés à 4 canaux :
- 4 FET NMOS avec protection contre la surintensité
- Diodes de verrouillage inductif intégrées
- Interface parallèle
- 2 A (monocanal activé)/1 A (quatre canaux activés) courant de glissement maximum par canal (à 25 °C, avec un dissipateur thermique PCB approprié) pour le boîtier PWP
- 1,9 A (monocanal activé)/0,9 A (quatre canaux activés) courant de glissement maximum par canal (à 25 °C, avec un dissipateur thermique PCB approprié) pour le boîtier DYZ
- 1,5 A (monocanal activé)/800 mA (quatre canaux activés) courant de glissement maximum par canal (à 25 °C) pour le boîtier DW
- Protection contre les courts-circuits et verrouillage en cas de sous-tension
- Plage de tension d'alimentation de fonctionnement de 8,2 V à 60 V
- Boîtier monté en surface amélioré thermiquement
Applications
- Pilotes de relais
- Pilotes de solénoïdes
- Pilotes de moteurs pas à pas unipolaires
- Commutateurs généraux côté bas
L'IC pilote DRV8803 fournit jusqu'à 1,9 A (monocanal activé) courant de sortie continu par canal à 25 °C avec un dissipateur thermique PCB approprié dans le boîtier DYZ. Ces IC fournissent jusqu'à 1,5 A (monocanal activé) ou 800 A (tous canaux activés) courant de sortie continu par canal à 25 °C. L'IC pilote DRV8803 fournit jusqu'à 2 A (monocanal activé) ou 1 A (quatre canaux activés) courant de sortie continu par canal à 25 °C.
Schéma de principe simplifié
Schéma fonctionnel
Publié le: 2025-01-21
| Mis à jour le: 2025-02-19
